EasyManua.ls Logo

Acson AWM 25G - Exploded View and Parts List; Indoor Unit Exploded Views & Parts

Acson AWM 25G
165 pages
To Next Page IconTo Next Page
To Next Page IconTo Next Page
To Previous Page IconTo Previous Page
To Previous Page IconTo Previous Page
Loading...
132
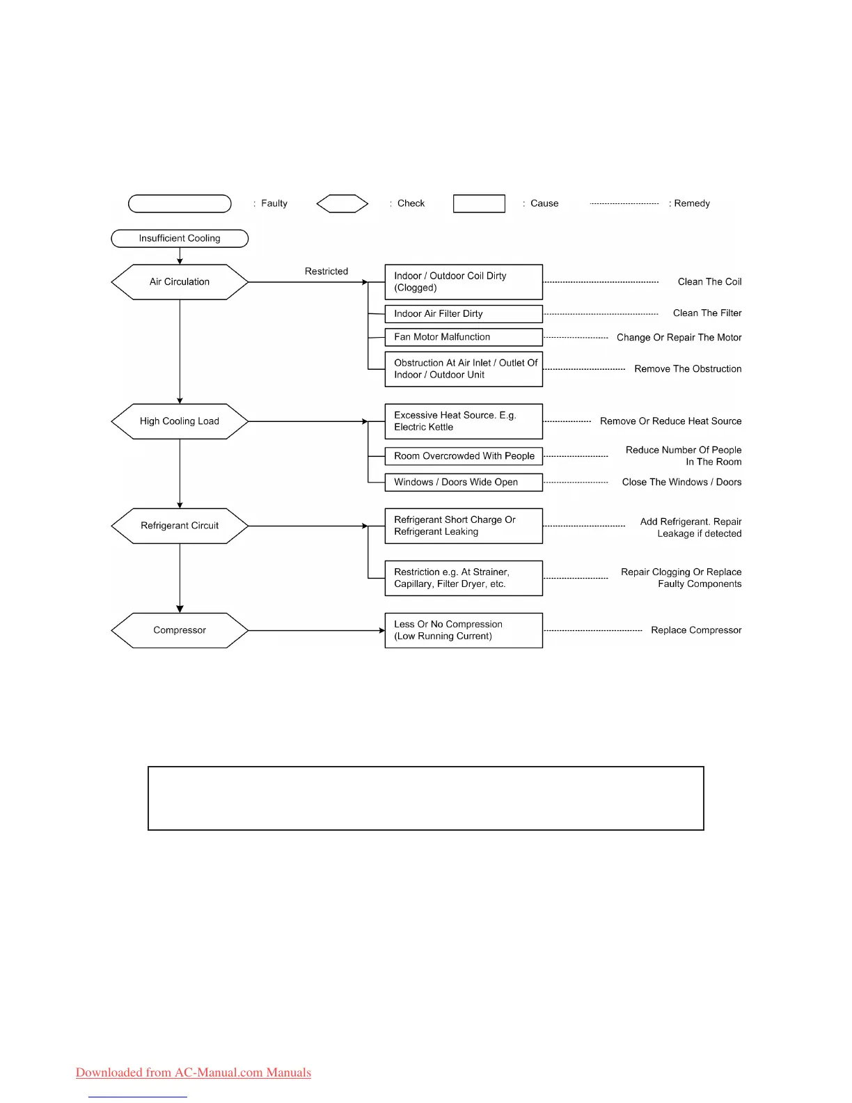
ii ) Diagnosis of Refrigerant Circuit / Application
There might be some causes where the unit starts running but does not perform satisfactorily, i.e. insufficient
cooling. Judgement could be made by measuring temperature difference of indoor unit’s intake and discharge
air as well as running current.
Satisfactory operation with temperature difference of air intake & discharge of indoor unit
8°C to 13°C. *
( * value is for reference only )
Downloaded from AC-Manual.com Manuals

Other manuals for Acson AWM 25G

Related product manuals