EasyManua.ls Logo

Alpine X308U - Connection Of KAC-001 (Sold Separately)

Alpine X308U
260 pages
Print Icon
To Next Page IconTo Next Page
To Next Page IconTo Next Page
To Previous Page IconTo Previous Page
To Previous Page IconTo Previous Page
Loading...
Jeep Wrangler
X409-WRA-JL 20200825v1
25/29
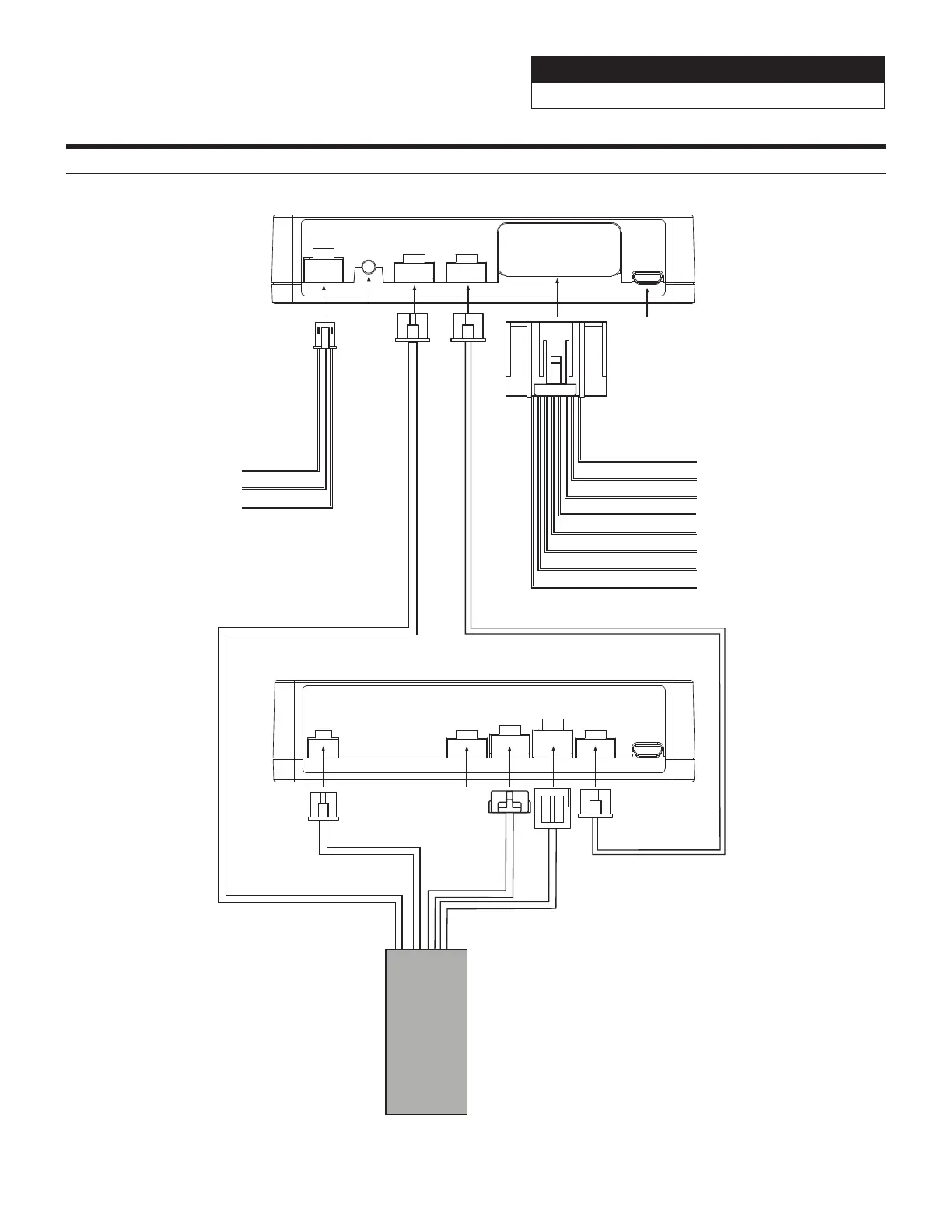
Connection Of KAC-001 (Sold Separately)
4 Pin
Black Data
POWER RESET HEADUNIT CAN OUTPUT UPDATE
BATT* (Yellow)
Output 1 (Purple)
Output 2 (White/Red)
Output 3 (Brown)
Output 4 (Blue)
Output 5 (Green)
Output 6 (Pink)
Output 7 (White)
Output 8 (Gray)
Connect to Relay/output to
accessories (Sold separately)
Reset
Button
Interface Harness (4-pin White)
Power Harness
(3-pin White)
8ch Output Harness
(24-pin White)
Interface Cable (4-pin)
(included with ADS module)
USB port
(Firmware
updates only)
ACC (Red)
GND (Black)
*Fuse Rating: 7A
To 4 Pin Black Data
Connect to IDATALINK I/F
cable from head unit. This is
the 4 pin data connector
shown on page 12 in the
installation diagram that
comes directly off of the
main harness
Main Harness
3 Pin
Black
4 Pin
Blue
10 Pin
Green
3 Pin
Black
Not
Used
To Head Unit
Maestro Module Side View
KAC-001 Side View

Table of Contents

Related product manuals