EasyManua.ls Logo

AOC I2267FWH - Page 33

AOC I2267FWH
62 pages
Print Icon
To Next Page IconTo Next Page
To Next Page IconTo Next Page
To Previous Page IconTo Previous Page
To Previous Page IconTo Previous Page
Loading...
33
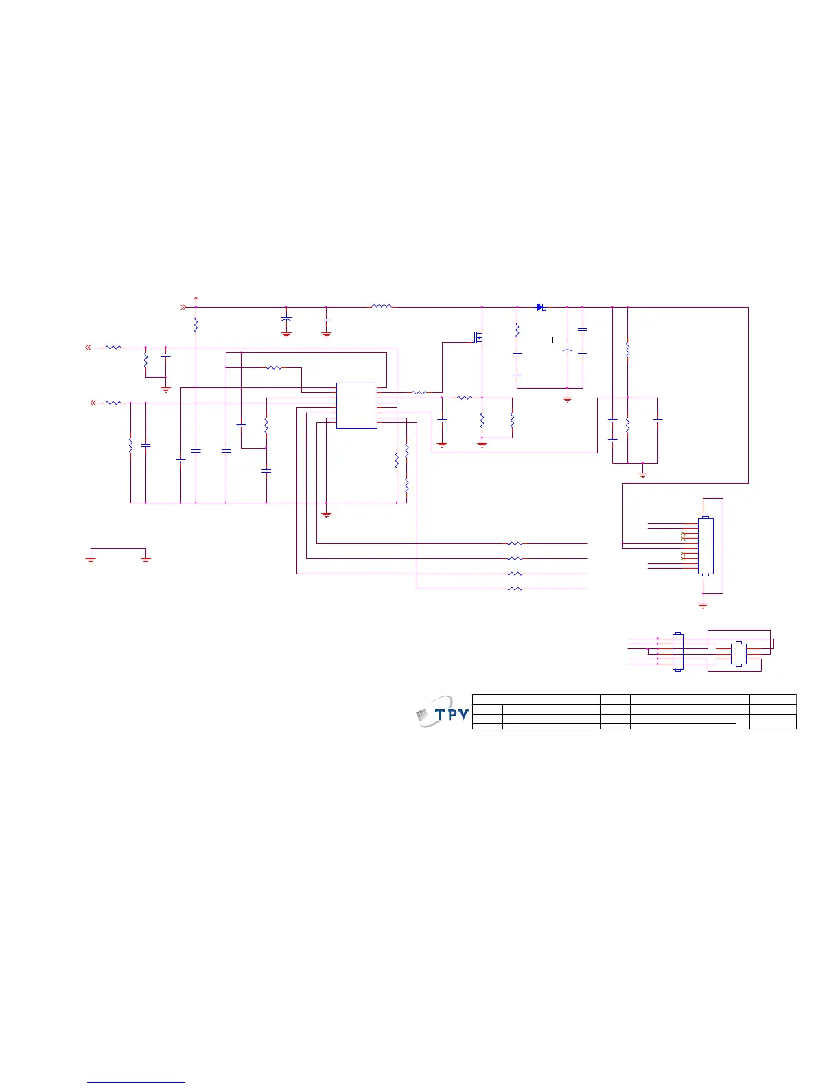
ISEN1
ISEN2
ISEN4
ISEN3
+
C801
150UF 25V
ISEN3
ISEN2
ISEN4
ISEN1
+12V
+12V6,7
BKLT-VBR16
BKLT-EN6
D801
B3100B
1 2
R817
7.15K 1%
CN803
NC/CONN
2
4
6
1
3
5
R815
6.2KOHM +-1% 1/10W
CN802
NC/CONN
1
2
3
4
5
6
OE M MOD E L
Size
Rev
Date
Sheet
of
TPV MODEL
PCB NAME
称爹
T P V ( Top Victory Electronics Co . , Ltd. )
Key Component
D2357Ph B
AOC
B
88Wednesday , February 08, 2012
<
称爹
>
8.0.CON VERT
715G5240-M0D
ISEN2
ISEN1
ISEN4
ISEN3
CN801
CONN
1
2
3
4
5
6
7
8
9
10
1112
VLED
VLED
C813
NC
C808
2N2 50V
C806
2N2 50V
R801
10 OHM 1/4W
U801
OZ9998BGN
ISEN 1
13
ISEN 2
14
GND
15
ISEN 3
16
ISEN4
1
ISET
2
OVP
3
RT
4
ENA
5
ISW
6
LDR
7
VREF
8
VIN
9
STATUS
10
SSTCMP
11
PWM
12
R819 1R
C809
390P 50V
R818 1R
R809
10K
R810
0.1R 1%
R802
0 OHM 1/4W
R820 1R
R814
300K
C807
0.47UF 50V
R821 1R
Q801
AOD482
R808
470R
C814
1N 50V
C816
2.2UF
C812
220NF 25V
R813
5K1 1/10W 1%
C802
0.1UF50V
C805
1uF 16V
C817
1N 50V
R807 10R
R816
330K
R805
300K
R804
160K 1%
C815
0.47UF 50V
C803
0.47UF 50V
R811
0.2oHM 1% 1/4W
R812
100 OHM 1/10W
C810
NC
R806
100K
+
C804
33UF 100V
R803
10K
C811
100pF 50V
L801
47UH
C818
0.47uF 16V

Related product manuals