EasyManua.ls Logo

Asami AMV6 - Page 165

Asami AMV6
303 pages
Print Icon
To Next Page IconTo Next Page
To Next Page IconTo Next Page
To Previous Page IconTo Previous Page
To Previous Page IconTo Previous Page
Loading...
Gree GMV6 DC Inverter VRF Units Service Manual
163
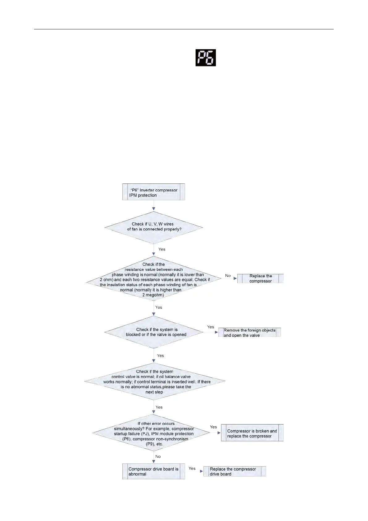
2.130 "P6" IPM Module Protection for the Compressor Drive
Fault display: main board of outdoor unit displays
Fault diagnosis:
If the fault code displayed on the 2-digit digital LED of the outdoor unit's main control board is P6, it
indicates the IPM module protection for the compressor drive.
Possible causes:
■ Poor contact of compressor's UVW cables;
The compressor's UVW cables are wrongly connected;
The compressor is damaged;
The system is blocked;
■ IPM module of the compressor drive board is damaged.
Troubleshooting: