EasyManua.ls Logo

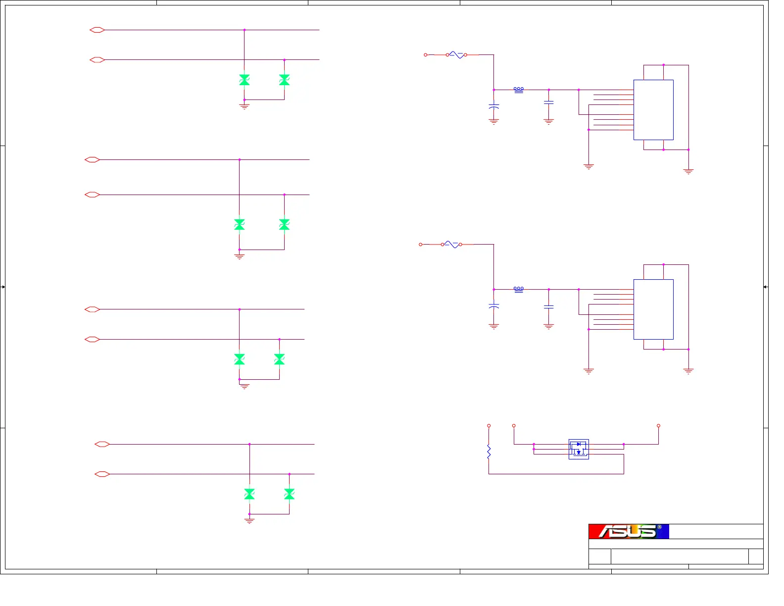
Asus A6J - USB CONN X 4

Asus A6J
63 pages
Print Icon
To Next Page IconTo Next Page
To Next Page IconTo Next Page
To Previous Page IconTo Previous Page
To Previous Page IconTo Previous Page
Loading...
5
5
4
4
3
3
2
2
1
1
D D
C C
B B
A A
ESD Guard
Close to
USB Port
ESD Guard
Close to
USB Port
ESD Guard
Close to
USB Port
4P2R array resister
co-layout with comman choke
ESD Guard
Close to
USB Port
Co-layout L4008 with RN4001
Co-layout L4003 with RN4002
Co-layout L4005 with RN4003
Co-layout L4007 with RN4004
Custom
40 63Tuesday, November 22, 2005
ASUSTeK COMPUTER INC
USB CONN X 4
2.0
A6J
Marco Chen
<Variant Name>
Size Project Name
Rev
Date: Sheet of
Title :
Engineer:
+5V_USB23
LP0-_B
LP2-_B
LP2+_B
LP3+_B
LP3-_B
LP2-_B
LP2+_B
LP3-_B
LP3+_B
+5V_USB01
LP0+_B
LP0-_B
LP1-_B
LP1-_B
LP0+_B
LP1+_B
LP1+_B
GND
GND
GND
GNDGND
+5V_USB
GND
GND
GND
GND
+5V_USB
GND
GND
+5V_USB
+12V
+5V
GND
L4001
80Ohm/100Mhz
2 1
C4003
0.1UF
c0402
12
D4001
EGA10603V05A1
@
12
F4002
1.5A/6V
1 2
+
CE4001
100U/6.3V
12
D4002
EGA10603V05A1
@
12
R4001
100KOhm
r0402
1 2
CON4002
USB_CON_2X4P
1
2
3
4
5
6
7
8
9
10
11
12
VCC1
1P-
1P+
GND1
VCC2
0P-
0P+
GND2
GND3
GND4
GND5
GND6
L4004
80Ohm/100Mhz
2 1
+
CE4002
100U/6.3V
12
D4004
EGA10603V05A1
@
12
D4008
EGA10603V05A1
@
12
CON4001
USB_CON_2X4P
1
2
3
4
5
6
7
8
9
10
11
12
VCC1
1P-
1P+
GND1
VCC2
0P-
0P+
GND2
GND3
GND4
GND5
GND6
S
D
G
Q4001
PMN45EN
1
2
3
5
6
4
D4006
EGA10603V05A1
@
12
D4003
EGA10603V05A1
@
12
F4001
1.5A/6V
1 2
D4007
EGA10603V05A1
@
12
C4001
0.1UF
c0402
12
D4005
EGA10603V05A1
@
12
USB_PN0_B24
USB_PP0_B24
USB_PN1_B24
USB_PP1_B24
USB_PP2_B24
USB_PN2_B24
USB_PN3_B24
USB_PP3_B24

Related product manuals