EasyManua.ls Logo

Barton 96072 - Assembly; Installation Guide and Tools; Assembly Steps

Barton 96072
6 pages
Print Icon
To Next Page IconTo Next Page
To Next Page IconTo Next Page
To Previous Page IconTo Previous Page
To Previous Page IconTo Previous Page
Loading...
ASSEMBLY
3
Step 1
Step 2
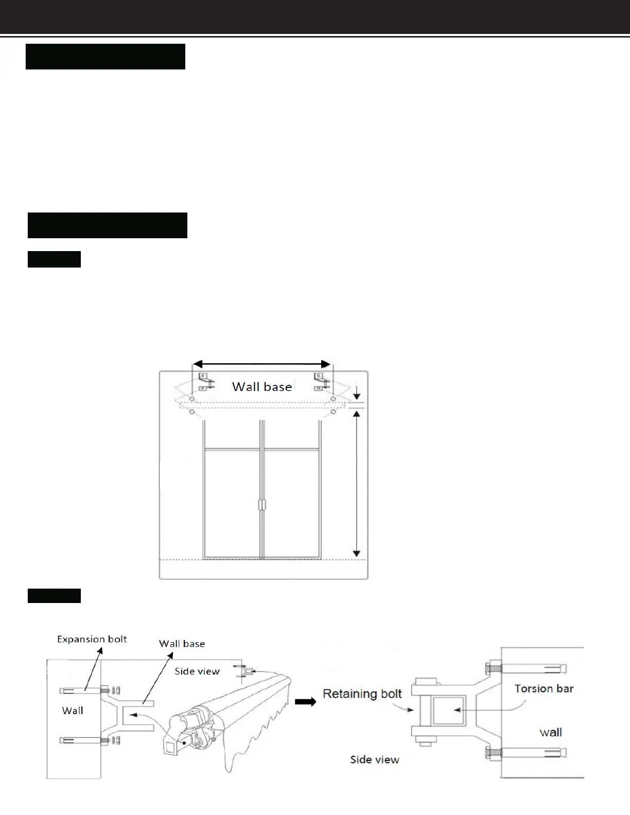
When selecting the proper height that you want to install the bracket and awning, the space and
angle should be considered and marked on the wall.
Install the two brackets along the line. A maximum distance of 1700mm / 67inch from each
bracket is suggested.
The screws in the list are only suitable to be used on a concrete or solid wall.
Lift the awning into brackets and then fix it by M10 bolt.
Installation Guide
The awning can be easily installed in about 30 minutes. For safe and easy locating of the awning,
we recommend that 2 persons assist with lifting and positioning.
Suggested Tools:
1. Electric hammer
2. Φ14 shock drill
3. Level
4. Wrenches(one power socket near the position of installation is needed)
Installation Step