EasyManua.ls Logo

Bieffe BF091 - Page 22

Bieffe BF091
Print Icon
To Next Page IconTo Next Page
To Next Page IconTo Next Page
To Previous Page IconTo Previous Page
To Previous Page IconTo Previous Page
Loading...
22
ASSE NELLA MANICA e TAVOLO JOLLY
ITALIANO
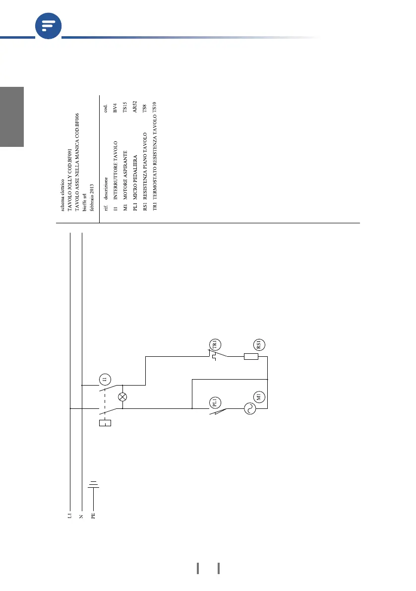
14. SCHEMA ELETTRICO TAVOLI BF091/BF006