EasyManua.ls Logo

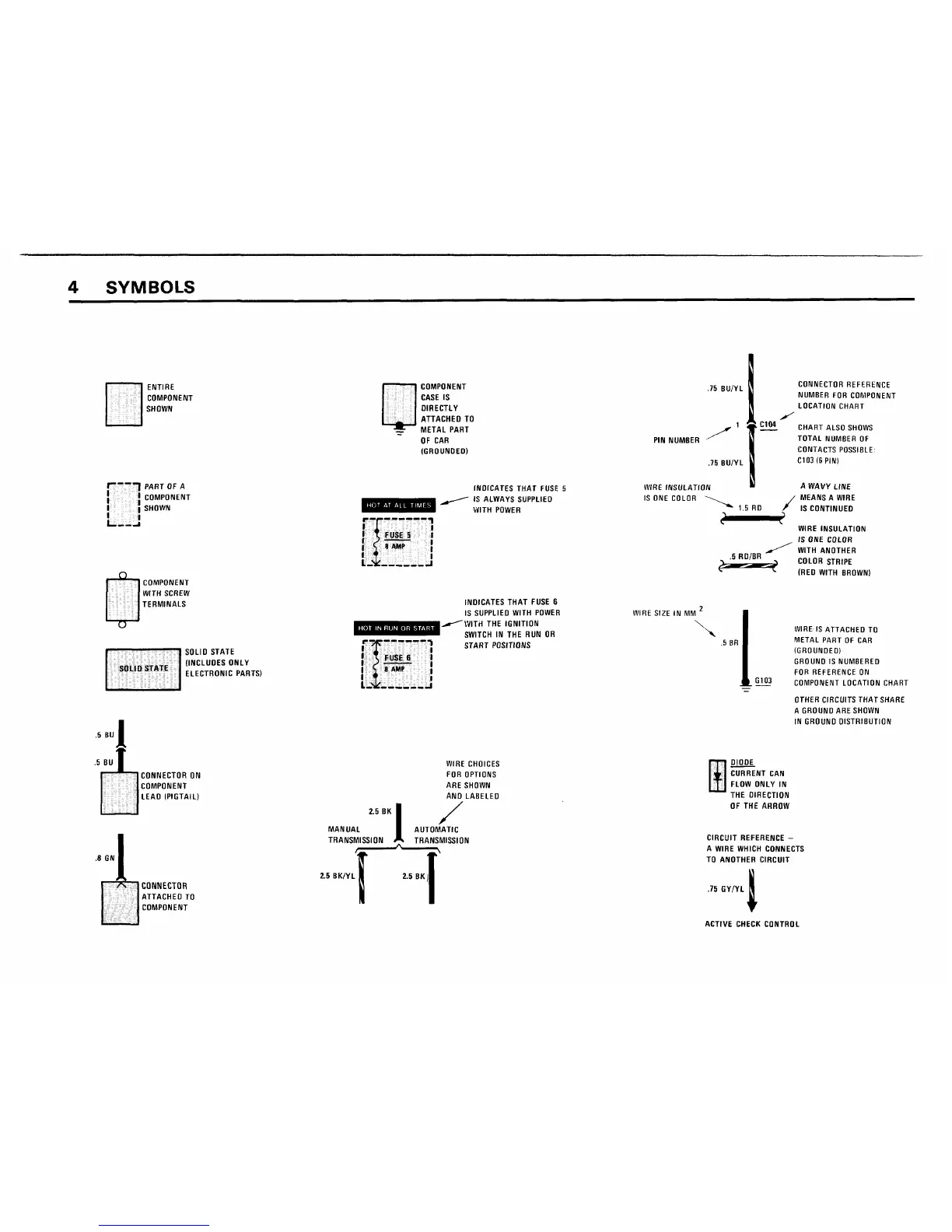
BMW 1985 635csi - Symbols

BMW 1985 635csi
106 pages
Print Icon
To Next Page IconTo Next Page
To Next Page IconTo Next Page
To Previous Page IconTo Previous Page
To Previous Page IconTo Previous Page
Loading...