EasyManua.ls Logo

Bpt IT/200 - Page 9

Bpt IT/200
20 pages
Print Icon
To Next Page IconTo Next Page
To Next Page IconTo Next Page
To Previous Page IconTo Previous Page
To Previous Page IconTo Previous Page
Loading...
9
A
B
D
C
VA/200
5
6
21
8
8A
22
11
12
23
14
13
16
5
6
17
19
-
+
A
A
C
1
D
E
D
E
MVT/100
MC/1
TTS/3+
TMP/3+
MVA/100.
01+
MVT/100+
MC/1
AE
12V
5
6
8
9
75
XT/200+XKP/128+
XV/200+XKP/200
SW2
SW3
MVA/100.01
TL
IT/200
ON
OFF
123456
A
T
bu
au
be
ae
be
ae
5
6
8
11
12
14
5
6
14
3
4
7
5
6
7
8
9
M
C
5
6
7
8
9
12
22
3
4
5
6
7
8
9
20
E
B
A
A
B
A
B
B
A
B
B
B
A
A
B
D
75
IMT/200
VPM/240U
3
1
2
4
5
6
7
8
XT/200
CN3
XSE 7661.1 TM
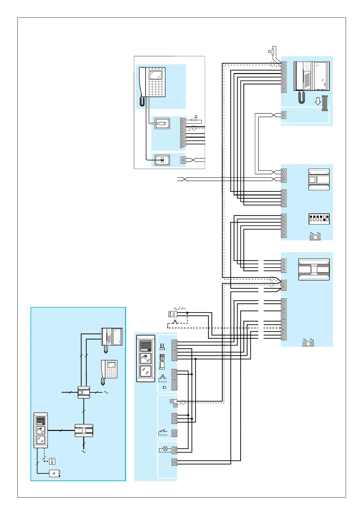
IMPIANTO VIDEOCITOFONICO MO-
NOFAMILIARE SISTEMA 200 CON
POSTO ESTERNO SERIE TM E INTER-
FACCIA TELEFONICA IT/200
SINGLE VIDEO ENTRY INSTALLATION
SYSTEM 200 WITH ENTRY PANEL TM
SERIES AND IT/200 TELEPHONE
INTERFACE
VIDEOSPRECHANLAGE SYSTEME 200
FÜR EINFAMILIENHÄUSER MIT AUS-
SENSTATION DER SERIE TM UND
TELEFONSCHNITTSTELLE IT/200
INSTALLATION PORTIER VIDEO
SYSTEME 200 POUR PAVILLON AVEC
POSTE EXTERIEUR SERIE TM ET
INTERFACE TELEPHONIQUE IT/200
EQUIPO DE VIDEOPORTERO MONO-
FAMILIAR SISTEMA 200 CON PLACA
EXTERIOR SERIE TM Y INTERFAZ
TELEFONICA IT/200
INSTALAÇÃO VIDEOPORTEIRO
MONOFAMILIAR SISTEMA 200 COM
BOTONEIRA SERIE TM E INTERFACE
TELEFONICA IT/200
2
2
AE
VCM/60
VCM/130
IT/200
VA/200
2
VCM/60
2
2
TL
2
XT/200+
XKP/128+
XV/200+
XKP/200
IMT/200
TTS/3+
TMP/3+
MVA/100.
01+
MVT/100+
MC/1

Other manuals for Bpt IT/200

Related product manuals