EasyManua.ls Logo

Brigade VBV-770B - Page 14

Brigade VBV-770B
15 pages
Print Icon
To Next Page IconTo Next Page
To Next Page IconTo Next Page
To Previous Page IconTo Previous Page
To Previous Page IconTo Previous Page
Loading...
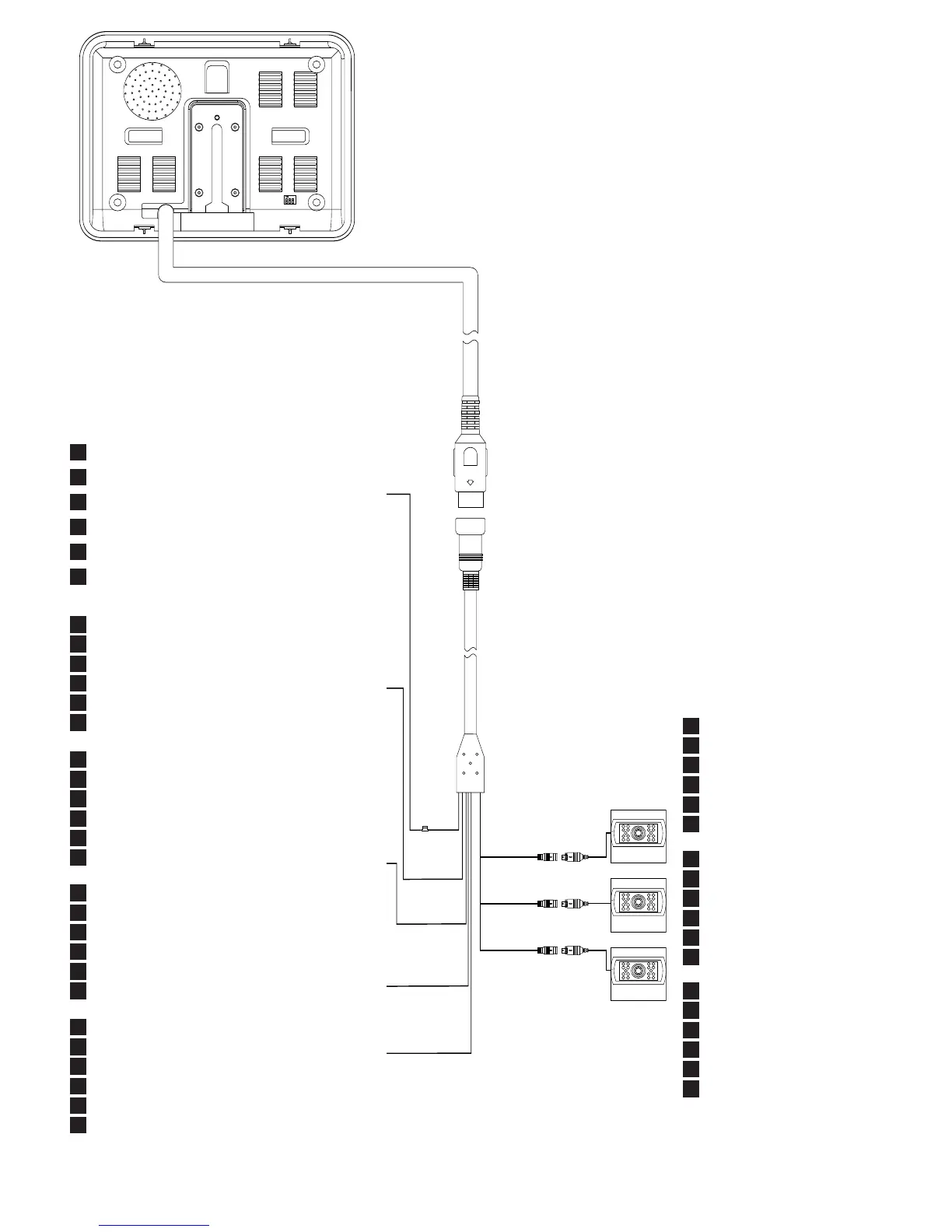
Fig./Abb. 5
E
N
F
I
D
E
POWER INPUT LEAD (RED) T
o the 12 or 32Vdc vehicle battery terminal (which supplies
power to monitor)
POWER INPUT KABEL (ROOD)
V
oor de 12 of 32 Vdc accu terminal van het voertuig (die de monitor van stroom voorziet)
CONDUCTEUR D'ALIMENT
ATION (ROUGE)
V
ers la borne 12 ou 32 V CC de la batterie (pour l'alimentation de l'écran)
CAVO INGRESSO ALIMENTAZIONE (ROSSO)
Collegato al terminale batteria a 12 o 32Vdc del veicolo (che fornisce la tensione di
alimentazione al monitor)
STROMANSCHLUSSKABEL (ROT)
Zur 12- oder 32-V DC-Klemme der Fahrzeugbatterie (versor
gt Monitor mit Strom)
CABLE DE ALIMENT
ACIÓN DE ENTRADA (ROJO)
A la terminal de la batería del vehículo de 12 o 32 V CC (que suministra alimentación al monitor)
E
N
F
I
D
E
GROUND WIRE (BLACK) To metal point of the vehicle
AARDELEIDING (ZWART) Aan het metaal van het voertuig
CONDUCTEUR DE MASSE (NOIR) Vers un point de masse métallique du véhicule
CAVO DI TERRA (NERO) Collegato a un punto metallico sulla scocca del veicolo
MASSEKABEL (SCHWARZ) Zu blankem Metall des Fahrzeugs
CABLE DE TIERRA (NEGRO) Al punto metálico del vehículo
E
N
F
I
D
E
INPUT LEAD (WHITE) Trigger 1 (CAMERA 1)
INPUT KABEL (WIT) Trigger 1 (CAMERA 1)
CONDUCTEUR D'ENTRÉE (BLANC) Commande 1 (CAMÉRA 1)
CAVO SEGNALE IN INGRESSO (BIANCO) Impulso azionamento 1 (TELECAMERA 1)
EINGANGSKABEL (WEISS) Auslöser 1 (KAMERA 1)
CABLE DE ALIMENTACIÓN DE ENTRADA (BLANCO) Disparador 1(CÁMARA 1)
E
N
F
I
D
E
INPUT LEAD (BLUE) T
rigger 2 (CAMERA 2)
INPUT KABEL (BLAUW) T
rigger 2 (CAMERA 2)
CONDUCTEUR D'ENTRÉE (BLEU) Commande 2 (CAMÉRA 2)
CA
VO SEGNALE IN INGRESSO (BLU) Impulso azionamento 2 (TELECAMERA 2)
EINGANGSKABEL (BLAU) Auslöser 2 (KAMERA 2)
CABLE DE ALIMENT
ACIÓN DE ENTRADA (AZUL) Disparador 2 (CÁMARA 2)
E
N
F
I
D
E
INPUT LEAD (BROWN) Trigger 3 (CAMERA 3)
INPUT KABEL (BRUIN) Trigger 3 (CAMERA 3)
CONDUCTEUR D'ENTRÉE (BRUN) Commande 3 (CAMÉRA 3)
CAVO SEGNALE IN INGRESSO (MARRONE) Impulso azionamento 3 (TELECAMERA 3)
EINGANGSKABEL (BRAUN) Auslöser 3 (KAMERA 3)
CABLE DE ALIMENTACIÓN DE ENTRADA (MARRÓN )Disparador 3 (CÁMARA 3)
E
N
F
I
D
E
CAMERA 1 (not supplied)
CAMERA 1 (niet meegeleverd)
CAMÉRA 1 (non fournie)
TELECAMERA 1 (non fornita in dotazione)
KAMERA 1 (nicht mitgeliefert)
CÁMARA 1 (no incluida)
E
N
F
I
D
E
CAMERA 2 (not supplied)
CAMERA 2 (niet meegeleverd)
CAMÉRA 2 (non four
nie)
TELECAMERA 2 (non for
nita in dotazione)
KAMERA 2 (nicht mitgeliefer
t)
CÁMARA 2 (no incluida)
E
N
F
I
D
E
CAMERA 3 (not supplied)
CAMERA 3 (niet meegeleverd)
CAMÉRA 3 (non fournie)
TELECAMERA 3 (non fornita in dotazione)
KAMERA 3 (nicht mitgeliefert)
CÁMARA 1 (no incluida)