EasyManua.ls Logo

Brigade VBV-770M - Connections

Brigade VBV-770M
12 pages
Print Icon
To Next Page IconTo Next Page
To Next Page IconTo Next Page
To Previous Page IconTo Previous Page
To Previous Page IconTo Previous Page
Loading...
4
1
2
3
4
5
A
B
C
2A
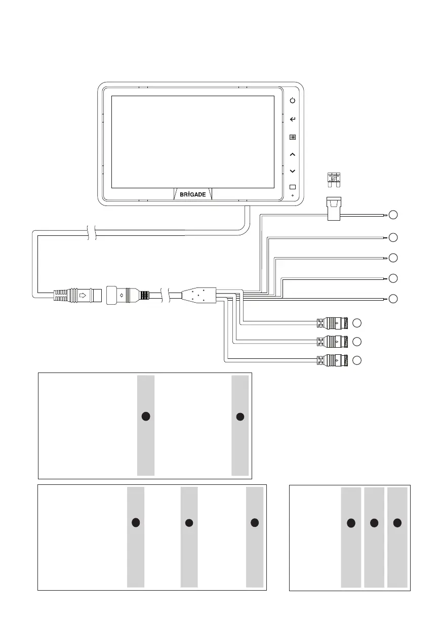
3 Connections
Connexions/Anschlüsse/Connessioni/Conexiones/Aansluitingen/Conexão/
Сигнал скорости/Bağlantılar/Podłączenia
Trigger
Déclencher
Trigger
Attivare
Desencadenar
Trekker
Gatilho
триггер
Tetik
Włącznik
Blue
4
CA2
Bleu
Blau
Blu
Azul
Blauw
Azul
синий
Mavi
Niebieski
Brown
5
CA3
Brun
Braun
Marrone
Marrón
Bruin
Marrom
коричневый
kahverengi
Brązowy
White
3
CA1
Blanc
Weiss
Bianco
Blanco
Wit
Branco
белый
Beyaz
Biały
Camera
A
CA1
B
CA2
C
CA3
Caméra
Kamera
Telecamera
Cámara
Camera
Câmera
камера
Kamera
Kamera
Red Power
1
Rouge Positif
Rot Betriebsspannung
Rosso Positivo
Rojo Positivo
Rood Vermogen
Vermelho Positivo
красный мощность
Kırmızı Arti
Czerwony Zasllanle
Black Ground
2
Noir Masse
Schwarz Masse
Nero Massa
Negro Masa
Zwart Grond
Preto Massa
черный заземление
Siyah Eksi
Czarny Masa

Related product manuals