EasyManua.ls Logo

Bunn JDF-2 - Page 32

Bunn JDF-2
32 pages
Print Icon
To Previous Page IconTo Previous Page
To Previous Page IconTo Previous Page
Loading...
32
38310 012207
J3-1
J3-2
J1-1
J1-5
J1-10
C
O
N
T
R
O
L
P
C
B
O
A
R
D
J1-18
J7-1
J7-5
J7-10
J7-16
J8-1
J8-8
J6-1
J6-6
J6-12
LAMP ASSY.
GRN
GRNGRN
BLU
BRN/BLK
RED/BLK
RED/BLK
RED/BLK
GRY
WHI
BLK
LIMIT
THERMOSTAT
K2
K2
COMP.
COMPRESSOR ASSEMBLY
+
RECT
TRANSFORMER
WHI/BLU
WHI
WHI
WHI
WHI/RED
WHI/RED
BLK
BLK
RED/BLK
RED/BLK
GRY
WHI WHI
RECIR.
PUMP
WHI/GRY
WHI/GRN
WHI/GRN
BRN/BLK
J5-1
J5-5
J5-10
J5-15
J5-19
RINSE
SOL
WHI
WHI/RED
WHI
BLK
J4-1
J4-5
J4-10
J4-14
J9-1
J9-6
RED
PNK
VIO
VIO
RED/BLK
GRY
RED
WHI/RED
RED
BLK
WHIBLK
RED
RED
VIO
GRY
BEEPER
SANITIZE
SWITCH
MOTOR
CONDENSOR FAN
BLK
BRN/BLKBLU/BLK
BLU/BLK
BLK
GRY
PNK
WHI/BLK
WHI
PNK
GRY
GRY
GRY
GRN
FAN
P
R
O
B
E
t
t
WHI/BLK
GRY
GRY
WHI
PNK
CABINET
THERMISTOR
WATER BATH
THERMISTOR
VIO
RED
BLK
WHI
WHI WHI/GRN
1
4
FLUORESCENT
LAMP
BALLAST
BLK BLK
WHI
ON/OFF
WHI
WHI WHI/GRY
BLK
BLU/BLK
GRN
1
1
1
BLK
BLK
BLK
WHI
GRN/YEL
1
101
1
6
GRY
WHI
PNK
OPTIONAL
K1
K1
120V
MODELS
N
A B
A B
A B
L1
230V
MODELS
GRN/YEL
NL1GND
BLK
WHI
BRN
BLU
EMI
FILTER
+
24 VDC
5 VDC
24 VDC
120 VAC or
230 VAC
120 VAC or
230 VAC
24 VDC
24 VDC
24 VAC
50/60 VAC
A
B
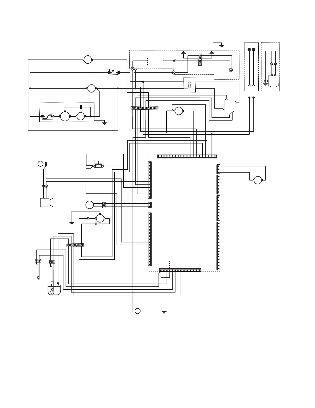
SCHEMATIC WIRING DIAGRAM
JDF-2 REMAINING CIRCUITS
JUMPER ON
PINS J4-1 & J4-4
230V MODELS
ONLY
WHI/BLU
WHI/VIO
SOL
WATER
INLET
J11-1
J11-3