EasyManua.ls Logo

BURREL S22 - Page 34

Default Icon
60 pages
Print Icon
To Next Page IconTo Next Page
To Next Page IconTo Next Page
To Previous Page IconTo Previous Page
To Previous Page IconTo Previous Page
Loading...
13
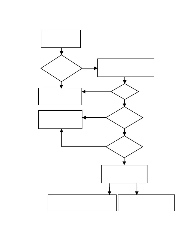
Flödesschema över hur kameraspårning fungerar
ON/OFF-knappe
ns läge
OFF
ge
ON
Kamera
-spårning
ON
Kamera-ge
Inställningar
Lösenord
ON
Hämta GPS-info, spara den och
skicka bild med ny GPS-info
Hämta inte GPS-info,
skicka bild med gammal
GPS-info
Lösenord och
GPS-koordinaterste
vara aktiverade
ge
ON
Stöldskyddsfunkti
onen
fungerar inte
ge
ON
OFF
ON/OFF-kna
ppens
läge
ON
Stöldskyddsfunkti
onen
startar inte
ge
ON
OFF
G-sensor
triggad
NEJ
JA
Kameran tar foto
Sök GPS
OFF

Related product manuals