EasyManua.ls Logo

Carrier 38MHRC - Page 40

Carrier 38MHRC
84 pages
To Next Page IconTo Next Page
To Next Page IconTo Next Page
To Previous Page IconTo Previous Page
To Previous Page IconTo Previous Page
Loading...
38MHRC: Service Manual
Manufacturer reserves the right to change, at any time, specifications and designs without notice and without obligations.
40
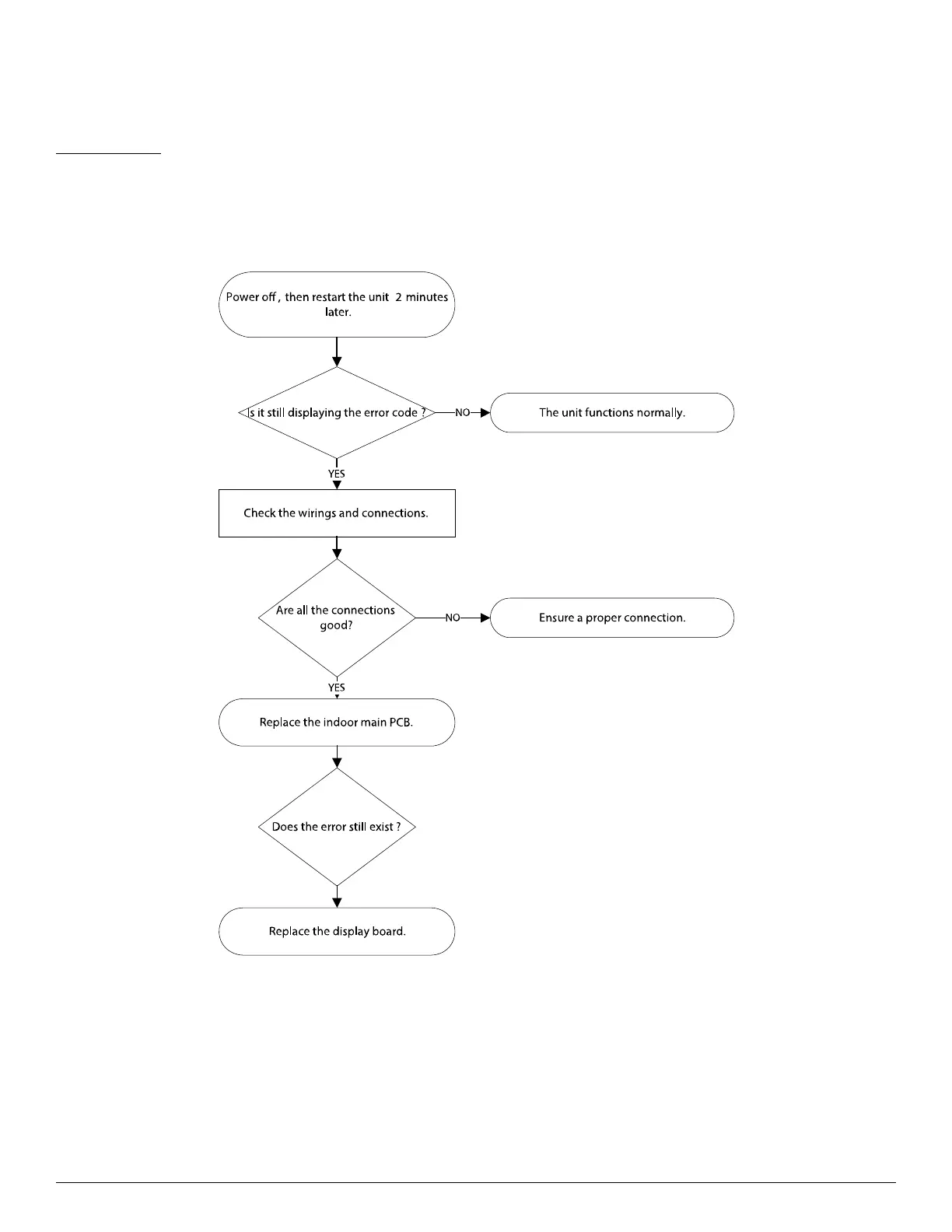
DIAGNOSIS AND SOLUTION (CONT)
Indoor PCB / Display board communication error diagnosis and solution (E7/EH 0b)
Description: Indoor PCB does not receive feedback from the display board.
Possible causes:
Communication wire
Indoor PCB
Display Board
Troubleshooting
A210600

Related product manuals