EasyManua.ls Logo

Cisco ASA 5505 - Page 1735

Cisco ASA 5505
1822 pages
To Next Page IconTo Next Page
To Next Page IconTo Next Page
To Previous Page IconTo Previous Page
To Previous Page IconTo Previous Page
Loading...
B-3
Cisco ASA 5500 Series Configuration Guide using ASDM
OL-20339-01
Appendix B Configuring an External Server for Authorization and Authentication
Configuring an External LDAP Server
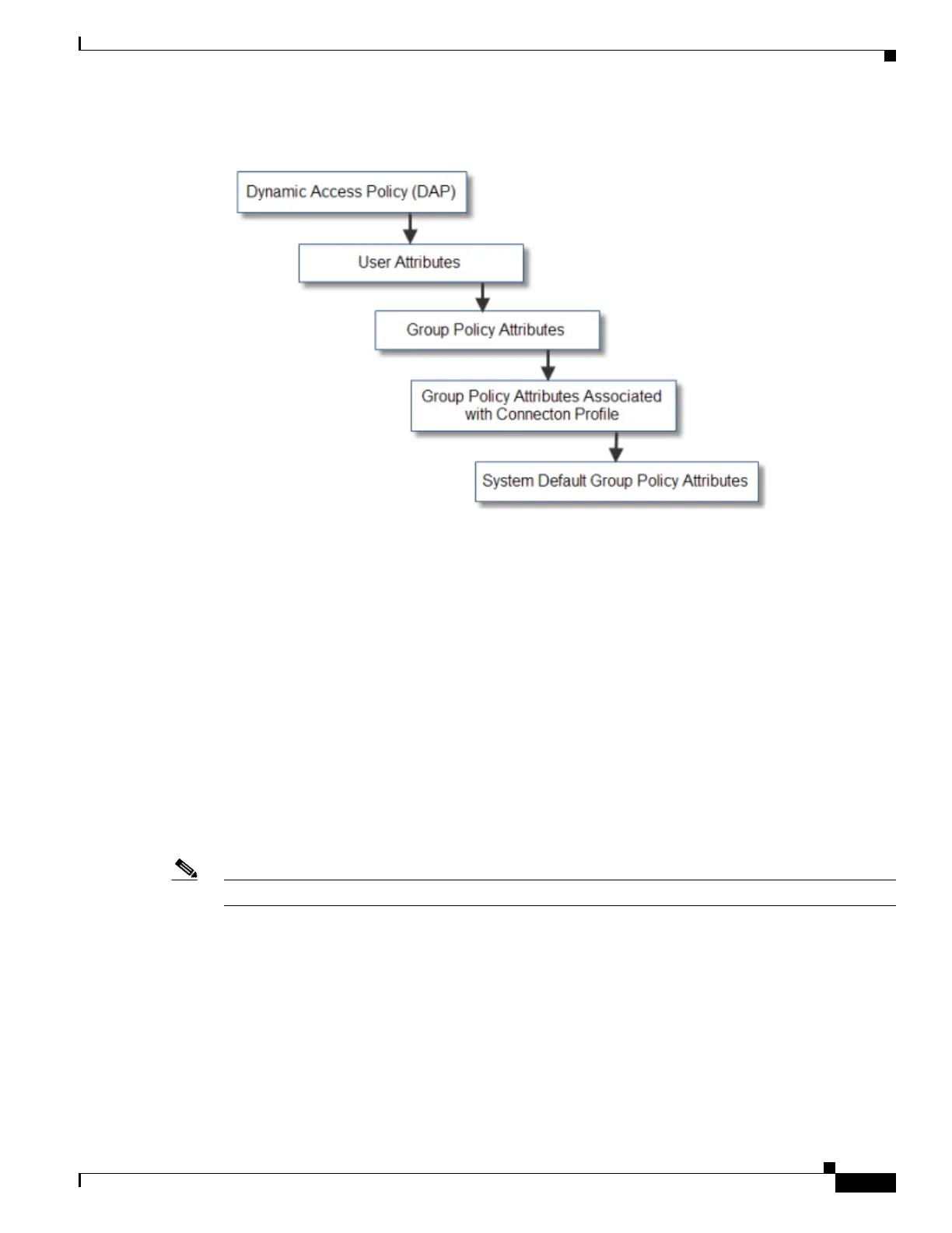
Figure B-1 Policy Enforcement Flow
Configuring an External LDAP Server
The VPN 3000 Concentrator and the ASA/PIX 7.0 required a Cisco LDAP schema for authorization
operations. Beginning with Version 7.1.x, the adaptive security appliance performs authentication and
authorization, using the native LDAP schema, and the Cisco schema is no longer needed.
You configure authorization (permission policy) using an LDAP attribute map. For examples, see
Active Directory/LDAP VPN Remote Access Authorization Use Cases, page B-16.
This section describes the structure, schema, and attributes of an LDAP server. It includes the following
topics:
Organizing the Security Appliance for LDAP Operations, page B-3
Defining the Security Appliance LDAP Configuration, page B-6
Active Directory/LDAP VPN Remote Access Authorization Use Cases, page B-16
The specific steps of these processes vary, depending on which type of LDAP server you are using.
Note For more information on the LDAP protocol, see RFCs 1777, 2251, and 2849.
Organizing the Security Appliance for LDAP Operations
This section describes how to perform searches within the LDAP hierarchy and authenticated binding to
the LDAP server on the adaptive security appliance. It includes the following topics:
Searching the Hierarchy, page B-4
Binding the Security Appliance to the LDAP Server, page B-5
Login DN Example for Active Directory, page B-5

Table of Contents

Other manuals for Cisco ASA 5505

Related product manuals