EasyManua.ls Logo

Comelit 3328 - Page 21

Comelit 3328
24 pages
Print Icon
To Next Page IconTo Next Page
To Next Page IconTo Next Page
To Previous Page IconTo Previous Page
To Previous Page IconTo Previous Page
Loading...
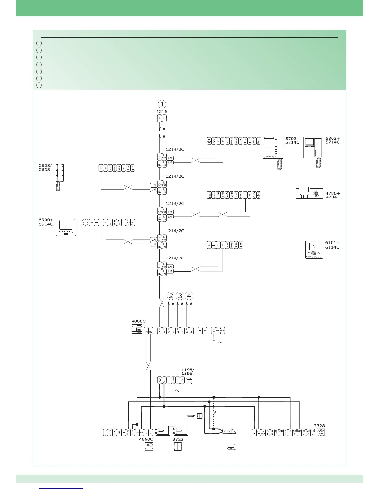
Impianto chiave elettronica “POWERCODE” in impianto videocitofonico a cablaggio Simplebus Color.
“POWERCODE” electronic key system in Simplebus Color cabling video door entry system.
Installation clé électronique “POWERCODE” dans système visiophonique à câblage Simplebus Color.
Elektronisch "POWERCODE"-codeslotsysteem in een Simplebus Color-video-intercomsysteem.
Anlage elektronischer Schlüssel “POWERCODE” in Videogegensprechanlage mit Simplebus Color Verkabelung.
Instalación llave electrónica “POWERCODE” en instalaciones de vídeo portero con cableado Simplebus Color.
Instalação chave electrónica “POWERCODE” numa instalação de vídeointercomunicador com cablagem Simplebus Color.
I
T
E
N
FR
N
L
D
E
ES
PT
SB2V/01PX/PC
21

Related product manuals