EasyManua.ls Logo

DAEWOO ELECTRONICS FRN-U20DC - Page 50

DAEWOO ELECTRONICS FRN-U20DC
83 pages
Print Icon
To Next Page IconTo Next Page
To Next Page IconTo Next Page
To Previous Page IconTo Previous Page
To Previous Page IconTo Previous Page
Loading...
49
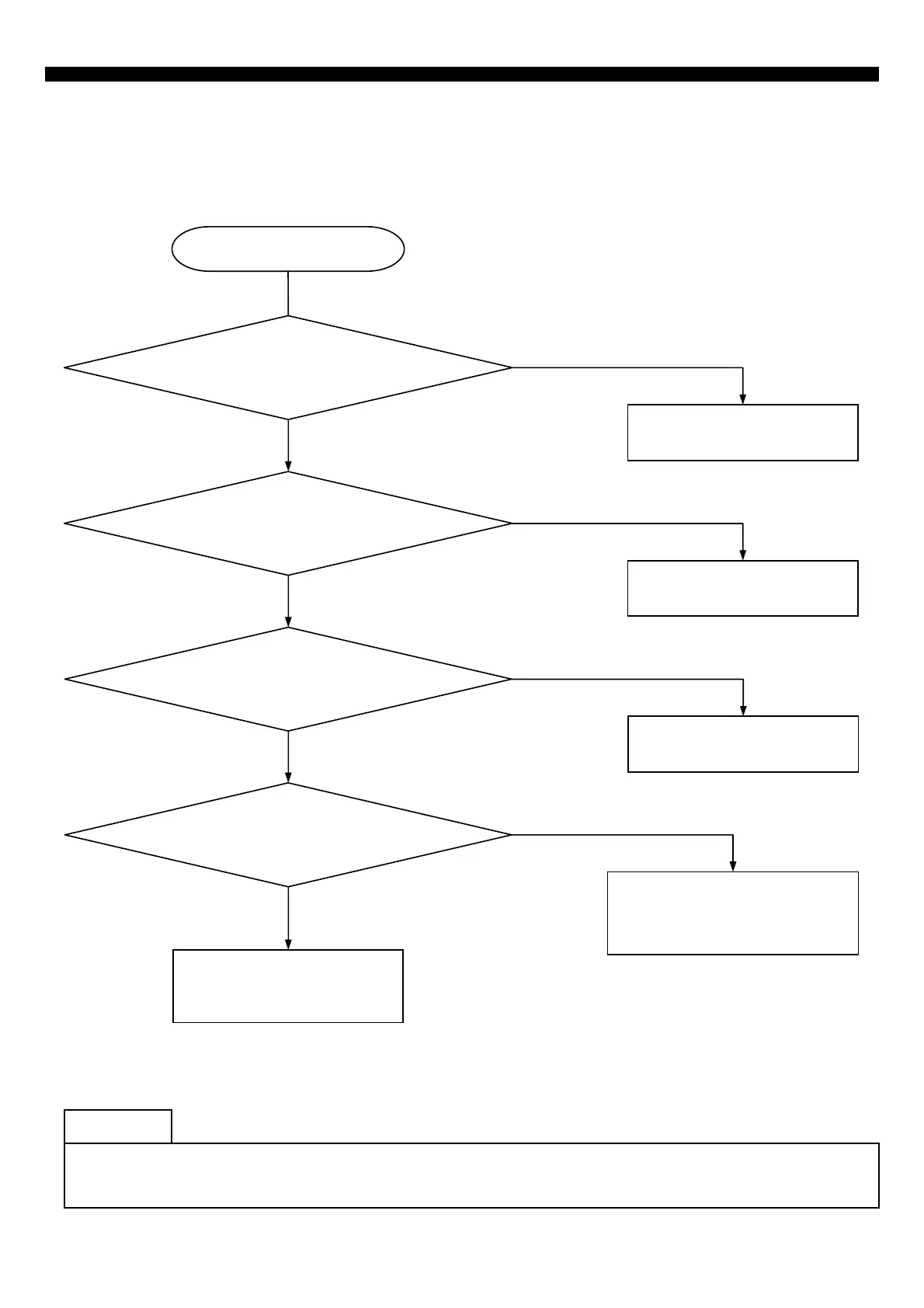
Start
Attach an absorber gum
on the capillary tube.
N
Y
Apply a gum on the
accumulator.
Y
N
Apply a gum on the
accumulator.
Y
N
Fasten the evaporator in F-
compartment tightly against
touching (liner) surfaces.
N
Y
Explain refrigerator work
mechanism and sound to the
users or customers.
Remarks
Water flowing sound, hiss or sizzling sound can make while refrigerant in the pipes is changing from
liquid to gas state when comp. starts or stops.
It is normal to the refrigerator.
6-4-2. Refrigerant Flow Sound
Water flowing or hiss sounds
from the refrigerator ?
Refrigerant sound of hiss or
sizzling sound when comp. starts ?
Refrigerant sound of hiss or
sizzling when comp. stops ?
Any shaking sound from
F-compartment
when comp. works ?

Related product manuals