EasyManua.ls Logo

Daikin FBQ71DV1 - Page 52

Daikin FBQ71DV1
501 pages
Print Icon
To Next Page IconTo Next Page
To Next Page IconTo Next Page
To Previous Page IconTo Previous Page
To Previous Page IconTo Previous Page
Loading...
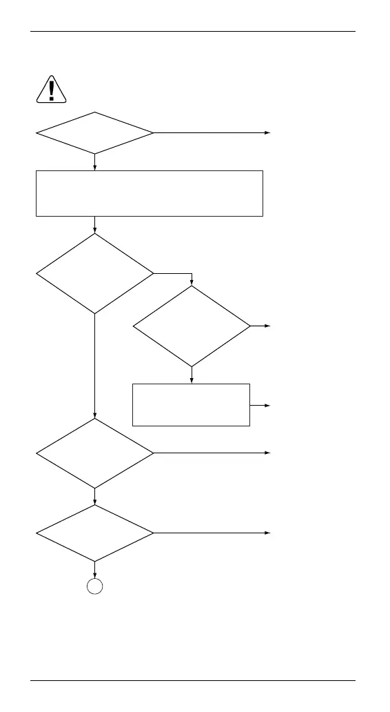
Symptom-based Troubleshooting Si20-701_B
45
Troubleshooting
YES
NO
Is the unit
in defrost mode?
Wait for a while.
Normal
YES
NO
NO
Normal
Additional unit
installation
should be
considered.
YES
NO
Refrigerant
shortage possibly
generates
trouble.
After vacuum
drying, charge
correct amount of
refrigerant.
YES
NO
Check the each
item.
• Clogged air
filter
• Soiled heat
exchanger
• Defective
indoor unit fan
motor
(Refer to
troubleshooting
A6”)
Measure the temperature of suction air and
discharge air.
Temperature difference = Discharge air temp.
– Suction air temp.
YES
• Wrong selection of
model
• Affection of excessive
fresh air into room
A
Caution
Be sure to turn off the power switch before
connecting or disconnecting connectors, or parts
may be damaged.
Temperature
difference for heating
should be between
14 and 30˚C.
Does the
heat load increase
after installation of the
unit?
Is the
operation
current less than
specified level?
Does
indoor unit airflow
rate decrease?

Table of Contents

Related product manuals