EasyManua.ls Logo

Daikin FTXC35A - Page 51

Daikin FTXC35A
88 pages
Print Icon
To Next Page IconTo Next Page
To Next Page IconTo Next Page
To Previous Page IconTo Previous Page
To Previous Page IconTo Previous Page
Loading...
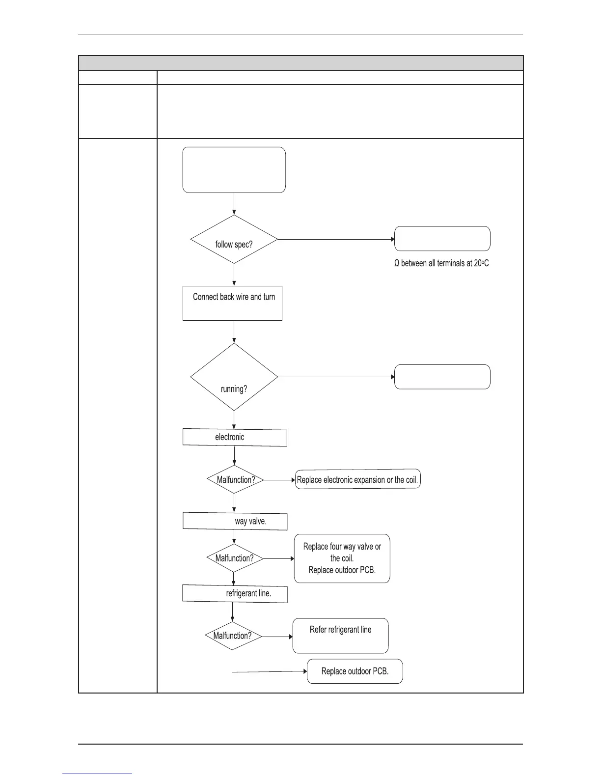
Service Diagnosis
43
E5 (ARXN/RXN50/60L , RXB50/60A)
Description
COMPRESSOR OVERLOAD
Possible Root
cause
1. Refrigerant Shortage.
2. 4 way valve malfunction.
3. Electronic expansion valve defective.
4. Outdoor unit PCB defective.
5. Water mixed in refrigerant.
Troubleshooting
#Compressor winding resistance 1.18
#Refer page 74 item 6.3
Resistance
No
Yes
Compressor
stop without
No
Yes
Change outdoor PCB.
Change compressor.
Turn off unit. Disconnect
compressor wire hardness
(U.V.W) and check winding.
on unit.
Check expansion.
Yes
No
Yes
Yes
No
check procedures.
No
Check four
Check
#Refer page 74 item 6.2
#Refer page 75 item 6.4

Related product manuals