EasyManua.ls Logo

Daikin RR71MV1 - Page 99

Daikin RR71MV1
501 pages
Print Icon
To Next Page IconTo Next Page
To Next Page IconTo Next Page
To Previous Page IconTo Previous Page
To Previous Page IconTo Previous Page
Loading...
Si20-701_B Troubleshooting by Remote Controller
92
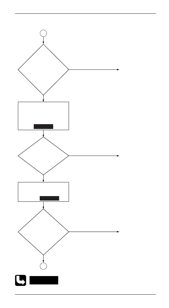
Refer to P.460.
The
resistance
between the
power wire
terminals of the fan
motor and motor
frame (meal part)
is 1 M or
below.
YES
Replace the fan
motor.
The
resistors
among U, V, and
W are unbalanced or
short circuited.
NO
Replace the fan
motor.
Between
V
CC and GND
terminals, and
between GND and HW,
HV, or HU terminals
are short
circuited.
YES
Replace the fan
motor.
A
Remove the power wire
connector from the fan
motor and measure the
resistance between U and
V, V and W, and W and U
phases .
NO
Remove the signal
connector from the fan
motor and check the
resistance .
YES
NO
B
CHECK 2
CHECK 2
CHECK 2
resistance

Table of Contents

Related product manuals