EasyManua.ls Logo

Daikin RY35FV1A - Page 173

Daikin RY35FV1A
501 pages
Print Icon
To Next Page IconTo Next Page
To Next Page IconTo Next Page
To Previous Page IconTo Previous Page
To Previous Page IconTo Previous Page
Loading...
Si20-701_B Troubleshooting by Remote Controller
166
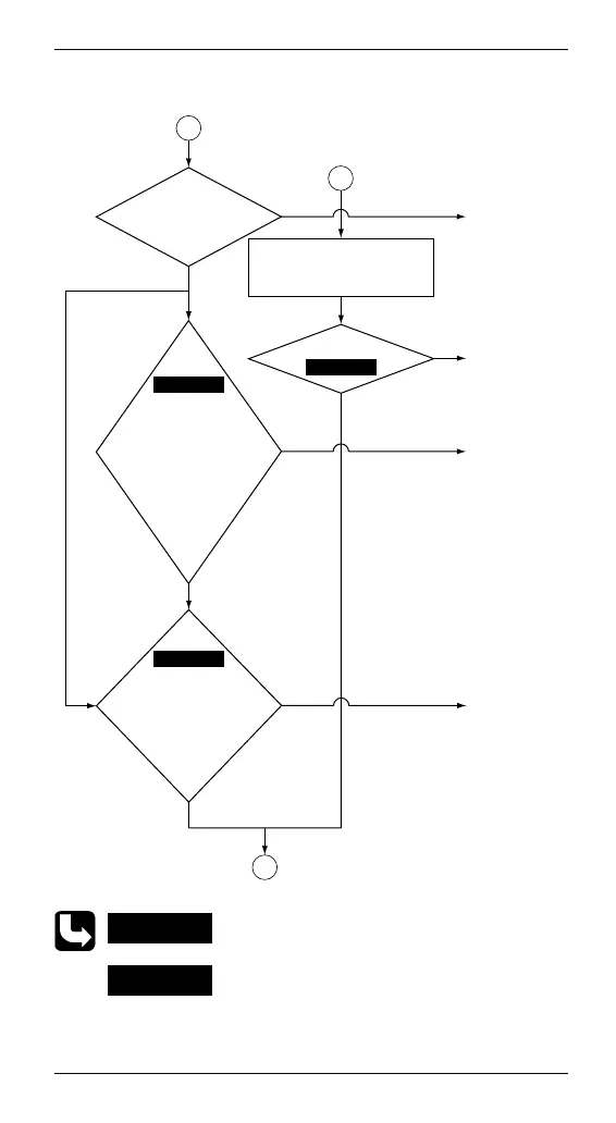
Refer to P.468.
Refer to P.470.
Is the
pressure sensor
properly connected to
the outdoor unit
PCB?
NO YES
YES
YES
YES
YES
NO
Remove the
thermistor from the
indoor unit PCB and
measure the
resistance.
Is it normal?
NO
Connect the
connector
properly.
Replace the
group
thermistor.
Replace the
pressure
sensor.
NO
Replace the
indoor unit
intermediate
thermistor.
Remove the thermistor
from the outdoor unit PCB
and measure resistance.
Is it normal?
CHECK 6
CHECK 7
Measure
voltage between
the connector pins
(1) and (3) of the
connector.
Is the relation
between low
pressure and
voltage
normal?
RZQG
except RZQG
CHECK 3
A
B
C
CHECK 6
CHECK 7

Table of Contents

Related product manuals