EasyManua.ls Logo

Daikin RY35FV1A - Page 187

Daikin RY35FV1A
501 pages
Print Icon
To Next Page IconTo Next Page
To Next Page IconTo Next Page
To Previous Page IconTo Previous Page
To Previous Page IconTo Previous Page
Loading...
Si20-701_B Troubleshooting by Remote Controller
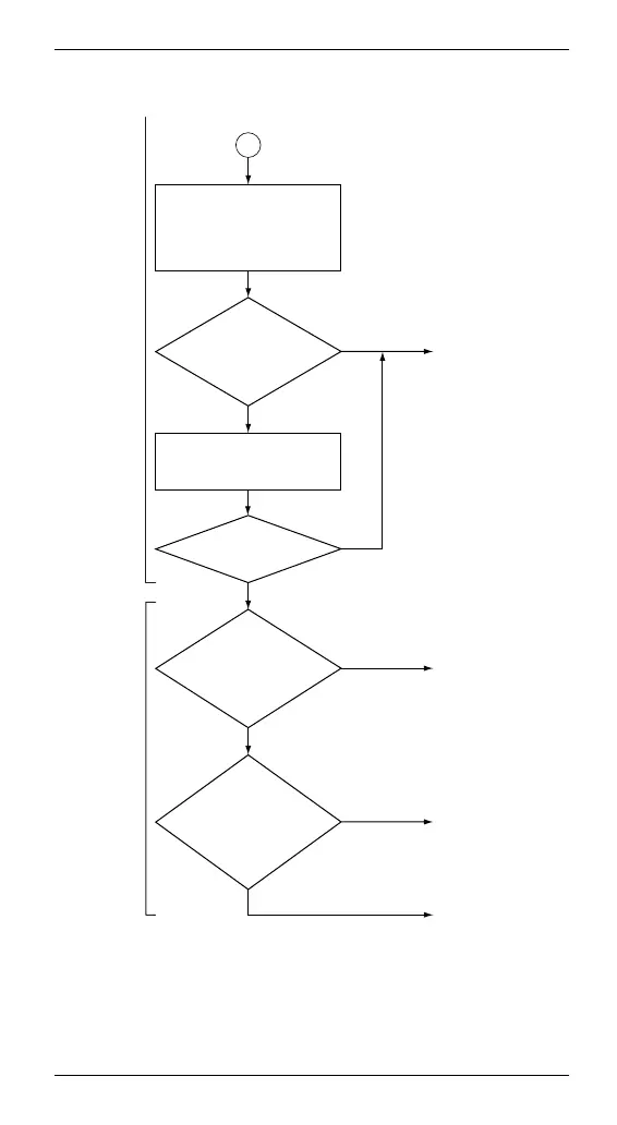
180
Some
phase has a broken
wire.
The
insulation
resistance is low
(i.e., not more than
100k.)
YES
NO
Replace the
compressor.
YES
Disconnect the cable
from the compressor, and
then check the
compressor for the
insulation resistance.
Check the compressor
motor coil for any broken
wire.
A
NO
Has the
compressor
started up at high
differential pressure
(not less than
0.5MPa)?
Restart the
compressor, and
then check whether
or not the error
recurs.
NO
YES
End of work
Faulty pressure
equalization or
else may have
occurred.
Check the
refrigerant
system.
YES
Defective
pressure
equalization:
Check the
refrigerant
system.
NO
Replace the
compressor.
• Conduct checks
and diagnosis
of the
compressor.
Power ON

Table of Contents

Related product manuals