EasyManua.ls Logo

Daikin RY35FV1A - Page 193

Daikin RY35FV1A
501 pages
Print Icon
To Next Page IconTo Next Page
To Next Page IconTo Next Page
To Previous Page IconTo Previous Page
To Previous Page IconTo Previous Page
Loading...
Si20-701_B Troubleshooting by Remote Controller
186
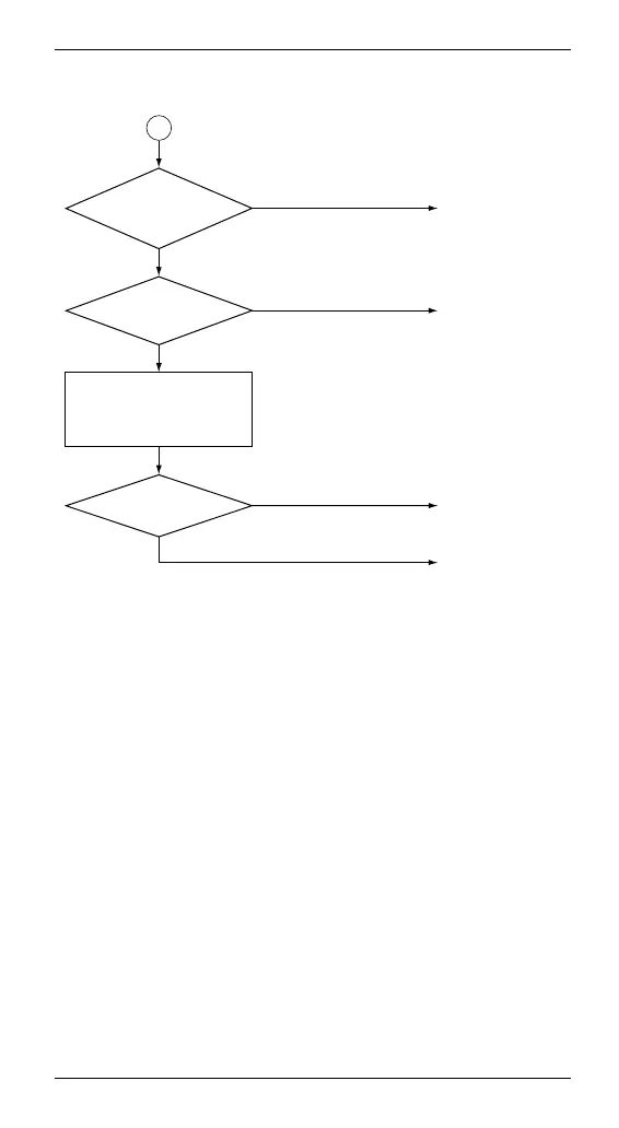
The error is
displayed again.
Is the
resistance value
of the fan motor
normal?
YES
Replace the
inverter PCB.
NO
YES
Replace the fan
motor.
Does the
fuse have continuity?
NO
YES
Replace the fuse.
Properly plug the fan
motor connector and
then turn ON the power
again.
NO
External factor
(Noise, etc.)
A

Table of Contents

Related product manuals