EasyManua.ls Logo

Daikin RY71FUVAL - Page 170

Daikin RY71FUVAL
501 pages
Print Icon
To Next Page IconTo Next Page
To Next Page IconTo Next Page
To Previous Page IconTo Previous Page
To Previous Page IconTo Previous Page
Loading...
Troubleshooting by Remote Controller Si20-701_B
163
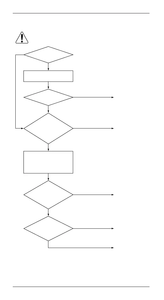
Troubleshooting
Is low
pressure
sensor for safety
connected to the
outdoor unit
PCB?
Is
the stop
valve opened?
NO
NO
YES
Open the stop
valves.
R(Y)-LU
series?
YES
NO
YES
YES
Connect
correctly.
Turn OFF the power
supply and check the
following after letting the
compressor rest for 2 or 3
minutes.
Check the installation
condition.
Is low
pressure during
operation abnormally
low?
Does
the low
pressure sensor for
safety have
continuity?
Caution
Be sure to turn off the power switch before
connecting or disconnecting connectors, or parts
may be damaged.
NO
Replace the low
pressure sensor
without continuity.
YES
Correct
refrigerant piping
circuit.
NO
Replace the
outdoor unit
PCB.

Table of Contents

Related product manuals