EasyManua.ls Logo

Daikin RY71FUVAL - Page 325

Daikin RY71FUVAL
501 pages
Print Icon
To Next Page IconTo Next Page
To Next Page IconTo Next Page
To Previous Page IconTo Previous Page
To Previous Page IconTo Previous Page
Loading...
Si20-701_B Troubleshooting by Remote Controller
318
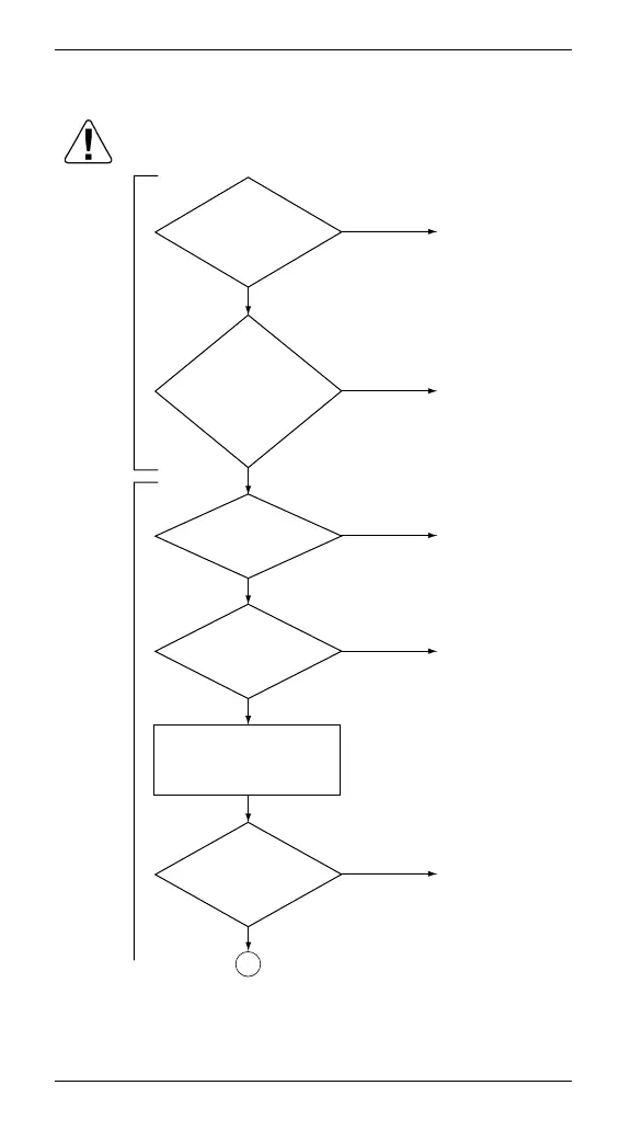
Troubleshooting
YES
YES
YES
YES
YES
Disconnect the cable from
the compressor, and then
check the compressor for
the insulation resistance.
Are
the fan
transmission wire
connectors wrongly
connected?
NO
Connect the
connectors to the
corresponding
color (black or
yellow).
NO
Onsite cause.
Correct the
wiring.
NO
Mount the
correct type of
fan inverter.
NO
NO
Mount the
correct type of
compressor
inverter.
The
insulation
resistance is low (i.e., not
more than
100k.)
Is the
PCB address of
the compressor inverter
correct?
Check
whether or not
the power supply
voltage between L2 and N
falls in the range of
220 to
240VAC?
Is the type
(PC No.) of the fan
inverter correct?
Replace the
compressor.
Power
ON
Power
OFF
Caution
Be sure to turn off the power switch before
connecting or disconnecting connectors, or parts
may be damaged.
A

Table of Contents

Related product manuals