EasyManua.ls Logo

Daikin RY71KUV1 - Page 369

Daikin RY71KUV1
501 pages
Print Icon
To Next Page IconTo Next Page
To Next Page IconTo Next Page
To Previous Page IconTo Previous Page
To Previous Page IconTo Previous Page
Loading...
Si20-701_B Troubleshooting by Remote Controller
362
Troubleshooting
Note:
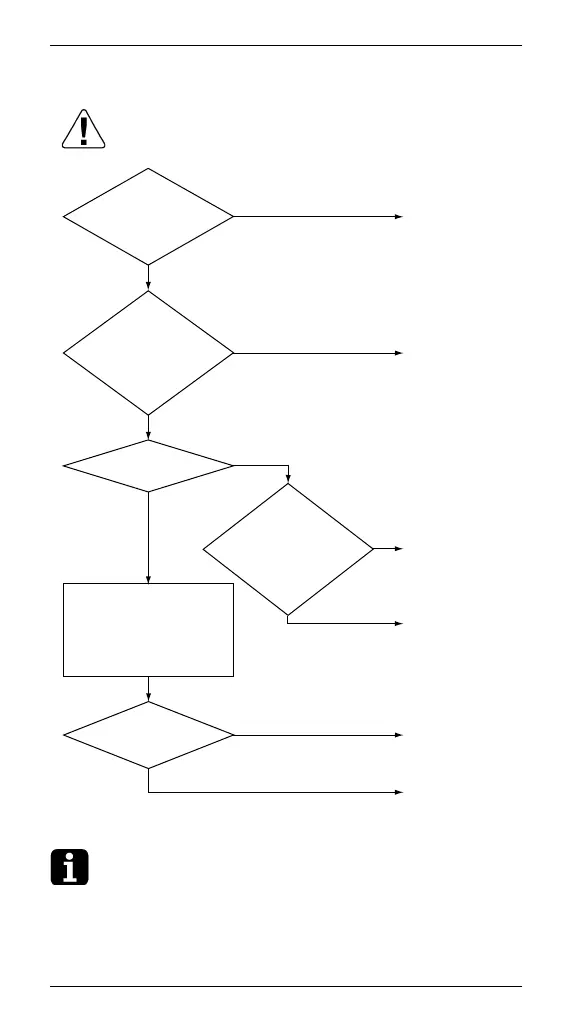
1. K1M replacement possible in RZY100/125L.
2. For RZY71: Between terminals P1 and N1
For RZY100~125L: Between terminals P2 and N1
Check
LED indication
on outdoor unit PCB.
(Is voltage too
low?)
NO
YES
External factor
Is
supply
voltage 220-240V
(RZ(Y)71LV1), 220V
(RZY71 LVAL,
RZY100/125
LTAL)?
NO
YES
Local power
supply condition
YES
Monitor voltage
(instantaneous
voltage drop).
NO
YES
Replace the K1M
(1).
Replace the
outdoor unit
PCB.
Replace the
outdoor unit
PCB.
Does K1M turn ON?
YES
Is K1M
coil applied
with 220-240V
(RZ(Y)71LV1), 220V
(RZY71 LVAL,
RZY100/125
LTAL)?
With compressor in
operation, measure
voltage between P and N
(2) of power module or
between + and – of
electrolytic capacitor.
Is measured
voltage 220 VDC
or higher?
NO
NO
Caution
Be sure to turn off the power switch before
connecting or disconnecting connectors, or parts
may be damaged.

Table of Contents

Related product manuals