EasyManua.ls Logo

Daikin RY71KUV1 - Page 55

Daikin RY71KUV1
501 pages
Print Icon
To Next Page IconTo Next Page
To Next Page IconTo Next Page
To Previous Page IconTo Previous Page
To Previous Page IconTo Previous Page
Loading...
Si20-701_B Symptom-based Troubleshooting
48
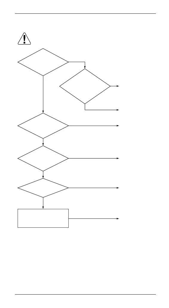
Troubleshooting
YES
YES
Is the room
temperature higher
than set value in
cooling?
YES
Cleaning of heat
exchanger is
necessary.
Is the
heat exchanger
of indoor unit soiled?
YES
Remove the
source of oil mist
or dust.
Is the
site dusty or
with dense oil mist?
NO
NO
Normal
NO
YES
Cleaning of air
filter
Check the fan
motor.
(Refer to
troubleshooting
A6”)
Normal
(Mist is
generated due to
defrosting
operation)
Is the
airflow rate too
small?
NO
NO
Did the trouble generate
on switching to heating
mode after complete of
defrosting in heating?
Caution
Be sure to turn off the power switch before
connecting or disconnecting connectors, or parts
may be damaged.
Continue
the unit operation.
Is white mist coming
out from the
unit?
Remove the
source of humid
condition.

Table of Contents

Related product manuals