EasyManua.ls Logo

Daikin RY71LUY1 - Page 158

Daikin RY71LUY1
501 pages
Print Icon
To Next Page IconTo Next Page
To Next Page IconTo Next Page
To Previous Page IconTo Previous Page
To Previous Page IconTo Previous Page
Loading...
Troubleshooting by Remote Controller Si20-701_B
151
Troubleshooting
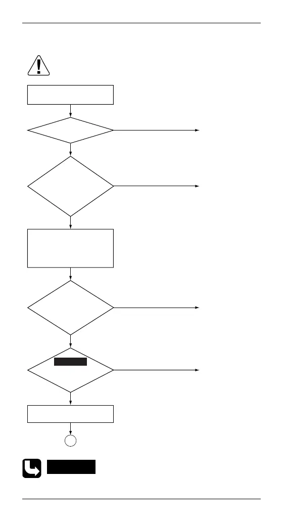
Refer to P.464.
Is the stop
valve open?
NO
YES
Open the stop
valve.
Are
control and
protection high
pressure switch
connected to
outdoor unit
PCB?
NO
YES
Connect
correctly.
Is
there
continuity in control
and protection high
pressure
switch?
NO
NO
YES
Replace the high
pressure switch
with no
continuity.
Turn OFF the power
supply. Wait for 10
minutes after compressor
stops operating, then
check the following.
Set the remote controller
and turn ON again.
Check the installation
conditions.
Caution
Be sure to turn off the power switch before
connecting or disconnecting connectors, or parts
may be damaged.
A
Is high pressure
abnormally
high?
YES
Correct the high
pressure.
CHECK 4
CHECK 4

Table of Contents

Related product manuals