EasyManua.ls Logo

Daikin RY71LUY1 - Page 44

Daikin RY71LUY1
501 pages
Print Icon
To Next Page IconTo Next Page
To Next Page IconTo Next Page
To Previous Page IconTo Previous Page
To Previous Page IconTo Previous Page
Loading...
Symptom-based Troubleshooting Si20-701_B
37
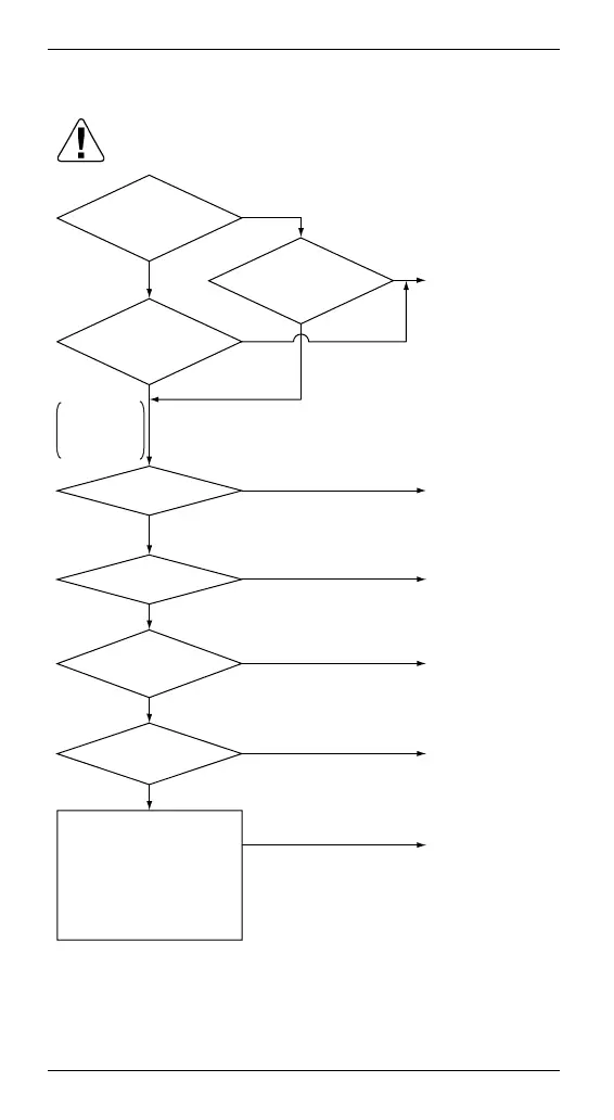
Troubleshooting
Is the heat
exchanger soiled?
Is there
any interfering item
in airflow?
Is the filter
soiled?
Does the fan
rotate?
Is the
operation lamp
of indoor unit receiver
blinking?
Is the
operation lamp of
remote controller
blinking?
Is the
type of remote
controller wired or
wireless?
YES
wired
NO
NO
YES
NO
YES
NO
Diagnose based
on the error code
on remote
controller
Defective fan
motor. Check the
magnetic switch
and aux. relay for
fan motor.
Wireless
Heating:
Indoor unit
Cooling:
Outdoor unit
YES
Cleaning
NO
YES
Remove the
interfering item.
NO
YES
Cleaning of the
heat exchanger
After vacuum
drying, charge
correct amount of
refrigerant.
Check the
pressure switch.
Possible causes as
follows:
• Refrigerant
overcharge
• Mixing of air in
refrigerant system
• Defective pressure
switch
Caution
Be sure to turn off the power switch before
connecting or disconnecting connectors, or parts
may be damaged.

Table of Contents

Related product manuals