EasyManua.ls Logo

Dallas DS1821 - Page 3

Dallas DS1821
18 pages
Print Icon
To Next Page IconTo Next Page
To Next Page IconTo Next Page
To Previous Page IconTo Previous Page
To Previous Page IconTo Previous Page
Loading...
DS1821
3 of 18
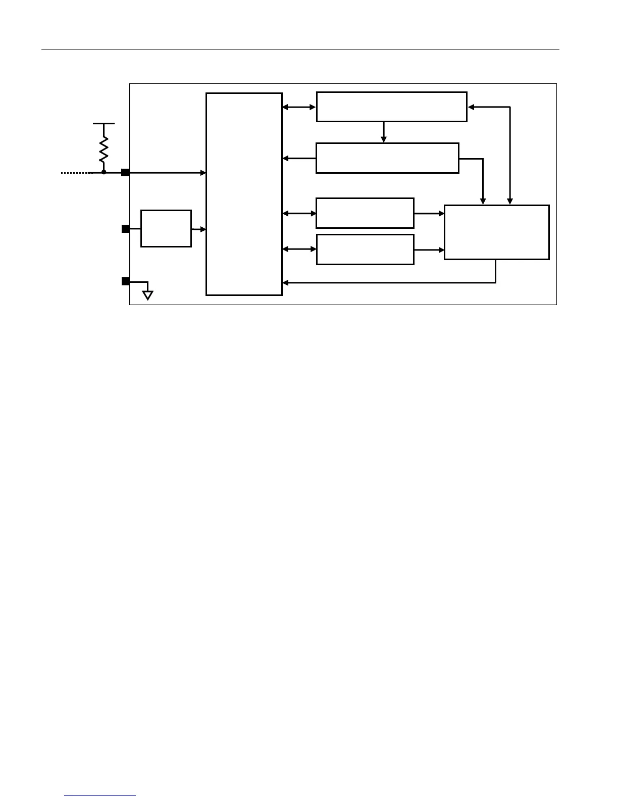
DS1821 BLOCK DIAGRAM Figure 1
TEMPERATURE SENSOR FUNCTIONALITY
The core functionality of the DS1821 is its proprietary direct-to-digital temperature sensor, which
provides 8-bit (1°C increment) centigrade temperature readings over the range of -55°C to +125°C.
A block diagram of the temperature measurement circuitry is shown in Figure 2. This circuit measures
the temperature by counting the number of clock cycles generated by an oscillator with a low temperature
coefficient (temp-co) during a gate period determined by a high temp-co oscillator. The low temp-co
counter is preset with a base count that corresponds to –55°C. If the counter reaches 0 before the gate
period is over, the temperature register, which is preset to –55°C, is incremented by one degree, and the
counter is again preset with a starting value determined by the slope accumulator circuitry. The preset
counter value is unique for every temperature increment and compensates for the parabolic behavior of
the oscillators over temperature.
At this time, the counter is clocked again until it reaches 0. If the gate period is not over when the counter
reaches 0, the temperature register is incremented again. This process of presetting the counter, counting
down to zero, and incrementing the temperature register is repeated until the counter takes less time to
reach zero than the duration of the gate period of the high temp-co oscillator. When this iterative process
is complete, the value in the temperature register will indicate the centigrade temperature of the device.
V
DD
4.7K
DQ
GND
TH RE
G
I
S
TER
TL RE
G
I
S
TER
CONFIGURATION REGISTER
A
ND CONTROL LOGIC
TEMPERAT
U
RE
S
EN
SO
R
1-WIRE
INTERFACE
AND
I/O CONTROL
DD
POWER
SUPPLY
SENSE
DIGITAL
COMPARATOR/
LOGIC
DS1821