EasyManua.ls Logo

Datron 1062 - Page 63

Default Icon
202 pages
Print Icon
To Next Page IconTo Next Page
To Next Page IconTo Next Page
To Previous Page IconTo Previous Page
To Previous Page IconTo Previous Page
Loading...
49
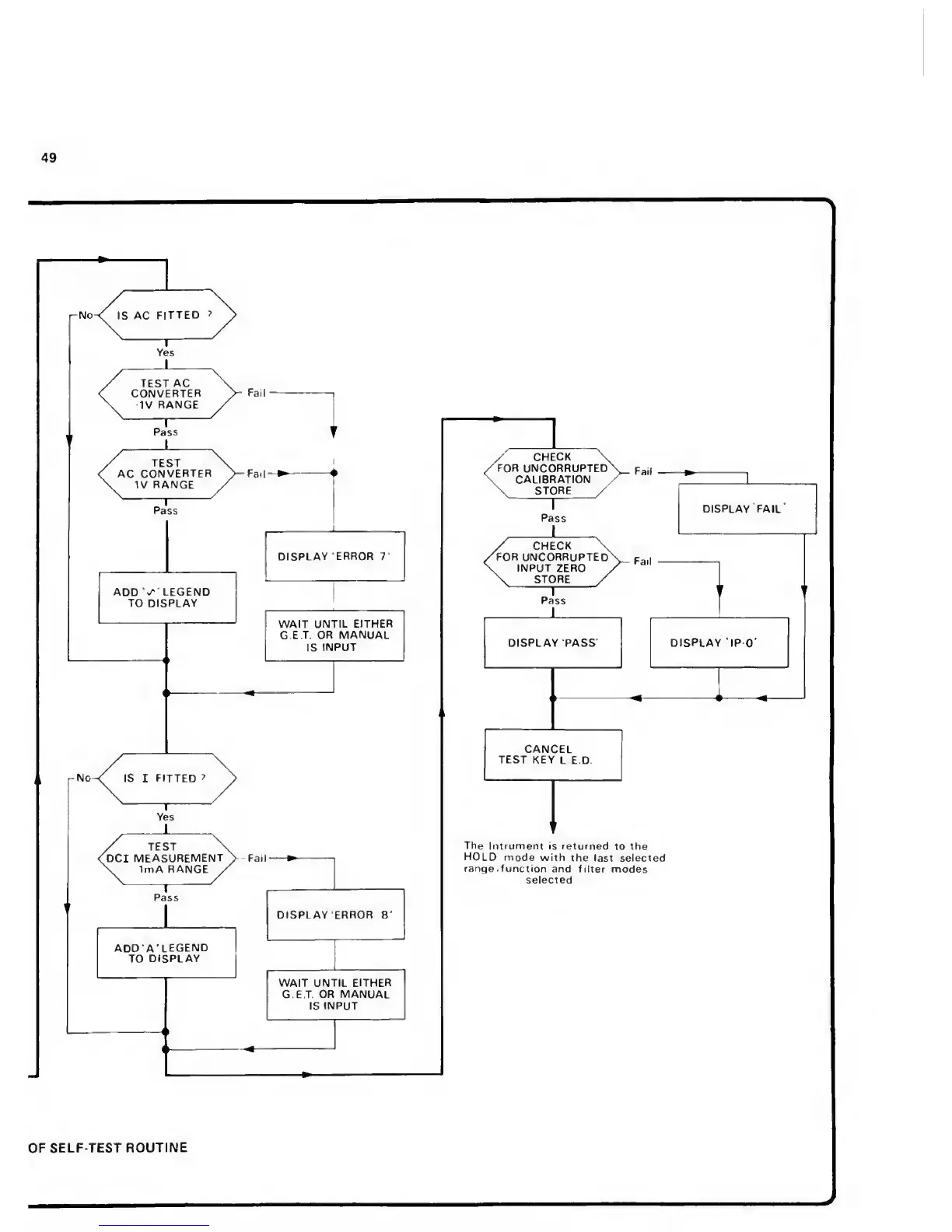
-No<
IS
AC
FITTED
?
TEST AC
CONVERTER
IV
RANGE
TEST
AC
CONVERTER
IV RANGE
ADD
J-'
LEGEND
TO DISPLAY
DISPLAY
ERROR
7
WAIT UNTIL
EITHER
G
E
T OR MANUAL
IS INPUT
/
CHECK
\
FOR UNCORRUPTED^
,
CALIBRATION
\
STORE
/
/
CHECK
\
'^FOR UNCORRUPTED^
.
INPUT ZERO
/
\
STORE
/
DISPLAY PASS
CANCEL
TEST
KEY
L E
D
NoV IS
I
FITTED
?
/
TEST
\
^DCI
MEASUREMENT >-Fail-
\
1mA
RANGE
/
The
Intrument is returned
to the
HOLD
mode with
the last selected
range
.
function
and filter
modes
selected
ADD A
LEGEND
TO
DISPLAY
DISPLAY
ERROR 8
WAIT UNTIL EITHER
GET
OR MANUAL
IS
INPUT
OF
SELF-TEST
ROUTINE