EasyManua.ls Logo

Dea STOPNET/N/L-F - Page 10

Dea STOPNET/N/L-F
96 pages
Go to English
To Next Page IconTo Next Page
To Next Page IconTo Next Page
To Previous Page IconTo Previous Page
To Previous Page IconTo Previous Page
Loading...
STOP N
IT-8
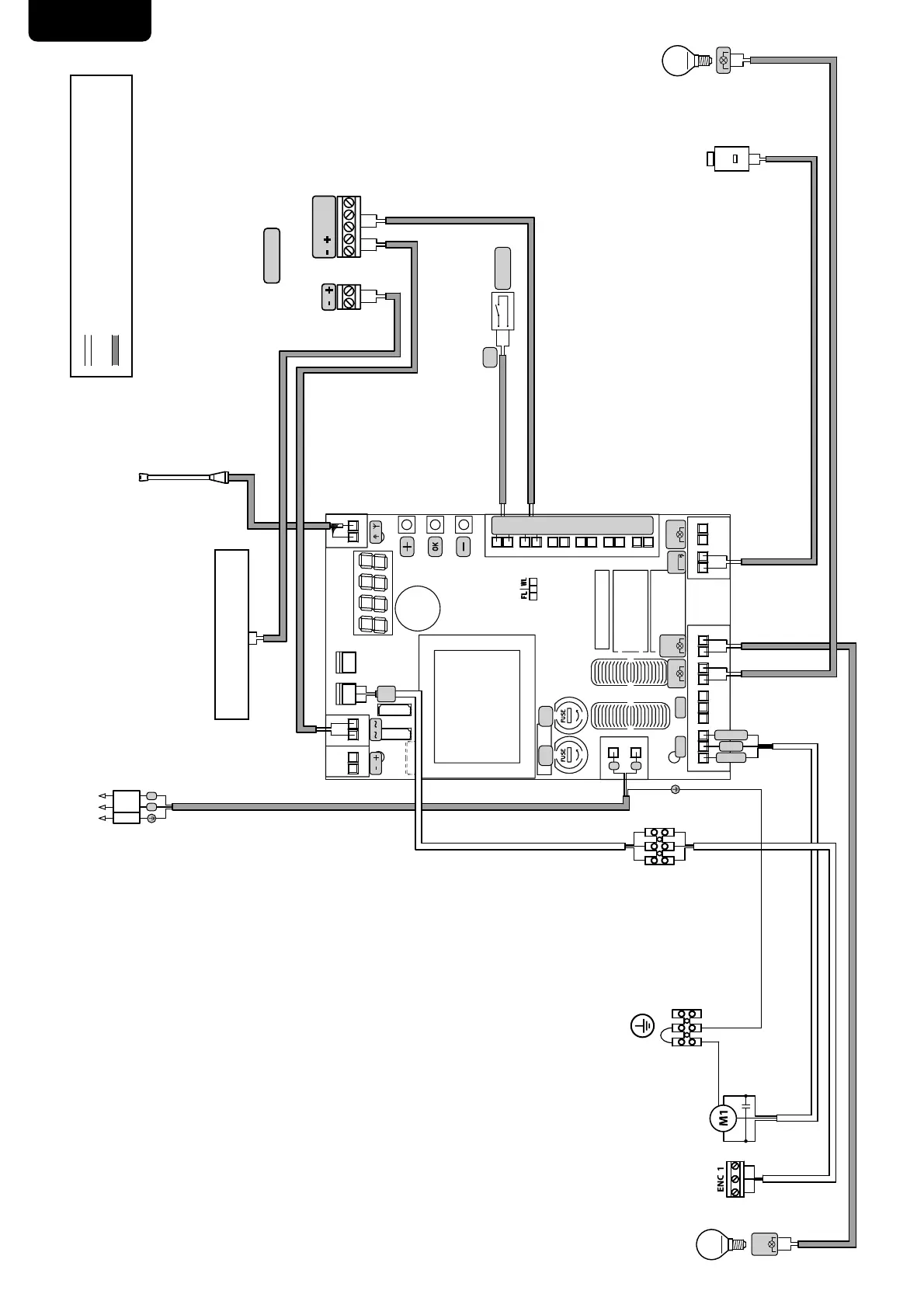
SCHEMA ELETTRICO PER MOTORI 230V
2
1
910 1112
13 14
15 16
34 5 678
WARNING
LOCK
F2F1
FLASH
230V
MOT 1 MOT 2
WL/FL24V
Al morsetto 31/32 per collegamento normale
Al morsetto 33/34 per sicurezze controllate
2 x 0,5 mm
2
CABLAGGI INTERNI PREDISPOSTI IN FABBRICA
CABLAGGI ESTERNI PREDISPOSTI DALL’INSTALLATORE
N.O.
RG58
ENC
M1
START
TX RX
COM
N.C.
N.O.
PHOTO 1
SPIA CANCELLO APERTO
230V max 150W
2 x 0,5 mm
2
2 x 0,5 mm
2
2 x 0,5 mm
2
2 x 0,5 mm
2
3 x 0,22 mm
2
4 x 1,5 mm
2
F
N
MARRONE
NERO
GRIGIO
INTERRUTTORE ONNIPOLARE
ALIMENTAZIONE
230V~ 50Hz ±10%
F
N
3 x 1,5 mm
2
FLASH
230V
ELETTROMAGNETE
2 x 1 mm
2
2 x 0,5 mm
2
COM
IN_1
COM
IN_2
COM
IN_3
COM
IN_4
COM
IN_5
COM
IN_6
18
19
20
21
22
23
24
25
26
27
28
29
32 3134 33

Related product manuals