EasyManua.ls Logo

Denon DRA-685 - Audio Component Connections

Denon DRA-685
56 pages
To Next Page IconTo Next Page
To Next Page IconTo Next Page
To Previous Page IconTo Previous Page
To Previous Page IconTo Previous Page
Loading...
6
ENGLISH
L
R
L
R
R LR L
R L
R L
R L
R L
+
-
+
-
SPEAKER SYSTEMS
IMPEDANCE A or B : 4 16 A
+
B : 8 16
VIDEO
PRE OUT
MAIN IN
B A
SWITCHED
TOTAL 120W
(
1A.
)
MAX.
120V 60Hz
AC OUTLETS
AUDIO
AUDIO
OUT
IN
OUT
OUT
IN
OUT
IN
DVD
/
VDP
VCR
MULTI
SOURCE
MULTI
SOURCE
ANTENNA
V.AUX
MONITOR
PHONO
CD
V.AUX
VCR
DVD
/
VDP
TAPE
VCRVCR
TAPE
ROOM TO ROOM
(
REMOTE CONTROL
)
SIGNAL
GND
LOOP
ANT.
AM
FM
COAX.
75
LINE IN
LINE OUT
LINE OUT
R
INPUTOUTPUT
LRL
L
R
L
R
L
R
L
R
R
OUTPUT
L
R
L
++
R
L
INPUT
OUTPUT
AUX OUT
LINE IN
DIGITAL AUDIODIGITAL AUDIO
5
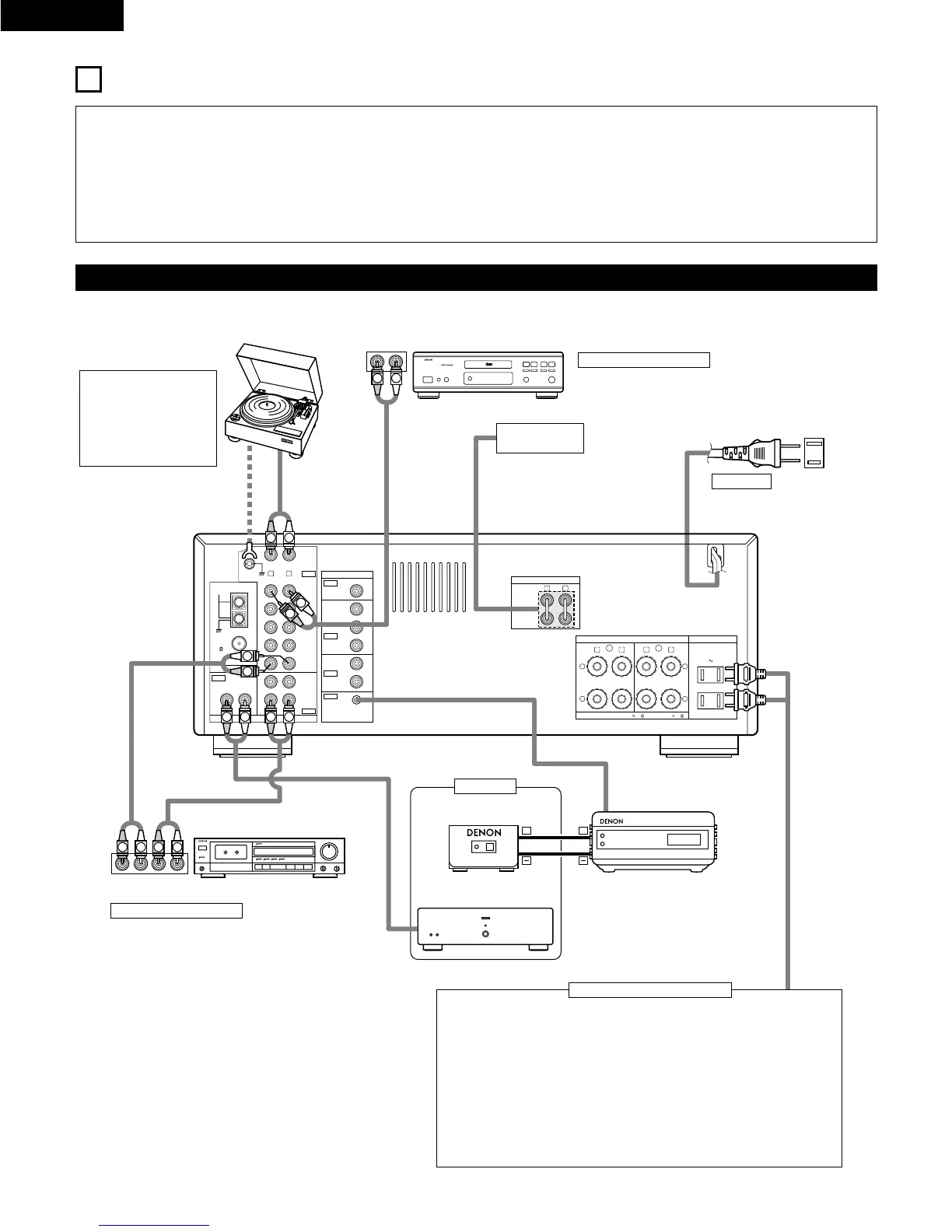
CONNECTIONS
Do not plug in the power cord until all connections have been
completed.
Be sure to connect the left and right channels properly (left
with left, right with right).
Insert the plugs securely. Incomplete connections will result in
the generation of noise.
Use the AC OUTLETS for audio equipment only. Do not use
them for hair driers, etc.
Note that binding pin plug cords together with power cords or
placing them near a power transformer will result in generating
hum or other noise.
If hum or other noise is produced when the ground wire is
connected, disconnect it.
Noise or humming may be generated if a connected
component is used independently without turning the power of
this unit on. If this happens, turn on the power of the this unit.
Connecting the audio components
Turntable (MM cartridge)
Ground wire
Tape deck
CD player
NOTE:
This unit cannot be used
with MC cartridges
directly. Use a separate
head amplifier or step-
up transformer.
Connecting a CD player
Connect the CD player’s analog output jacks (ANALOG
OUTPUT) to this unit’s CD jacks using pin plug cords.
Use these jacks when using
another separate amplifier or a
pre-main amplifier.
AC 120 V, 60 Hz
AC OUTLETS
SWITCHED
(total capacity – 120 W (1 A.)
The power to this outlet is turned on and off in conjunction with the POWER
operation switch on the main unit, and when the power is switched between
on and standby from the remote control unit.
No power is supplied from these outlets when this unit’s power is at standby.
Never connect equipment whose total capacity is above 120 W (1 A.)
NOTE:
Use the AC OUTLETS for audio equipment only. Do not use them for hair
driers, etc.
Connecting the AC OUTLETS
Connecting a tape deck
Connections for recording:
Connect the tape deck’s recording input jacks
(LINE IN or REC) to this unit’s tape recording
(OUT) jacks using pin plug cords.
Connections for playback:
Connect the tape deck’s playback output jacks
(LINE OUT or PB) to this unit’s tape playback
(IN) jacks using pin plug cords.
PRE OUT jacks
MAIN IN jacks
AC CORD
RC-617 (Sold Separately)
Infrared sensor
Power amplifier
RC-616 (Sold Separately)
Infrared retransmitter
Sub room

Other manuals for Denon DRA-685

Related product manuals