EasyManua.ls Logo

Devair HDI-01 - Page 18

Default Icon
24 pages
Print Icon
To Next Page IconTo Next Page
To Next Page IconTo Next Page
To Previous Page IconTo Previous Page
To Previous Page IconTo Previous Page
Loading...
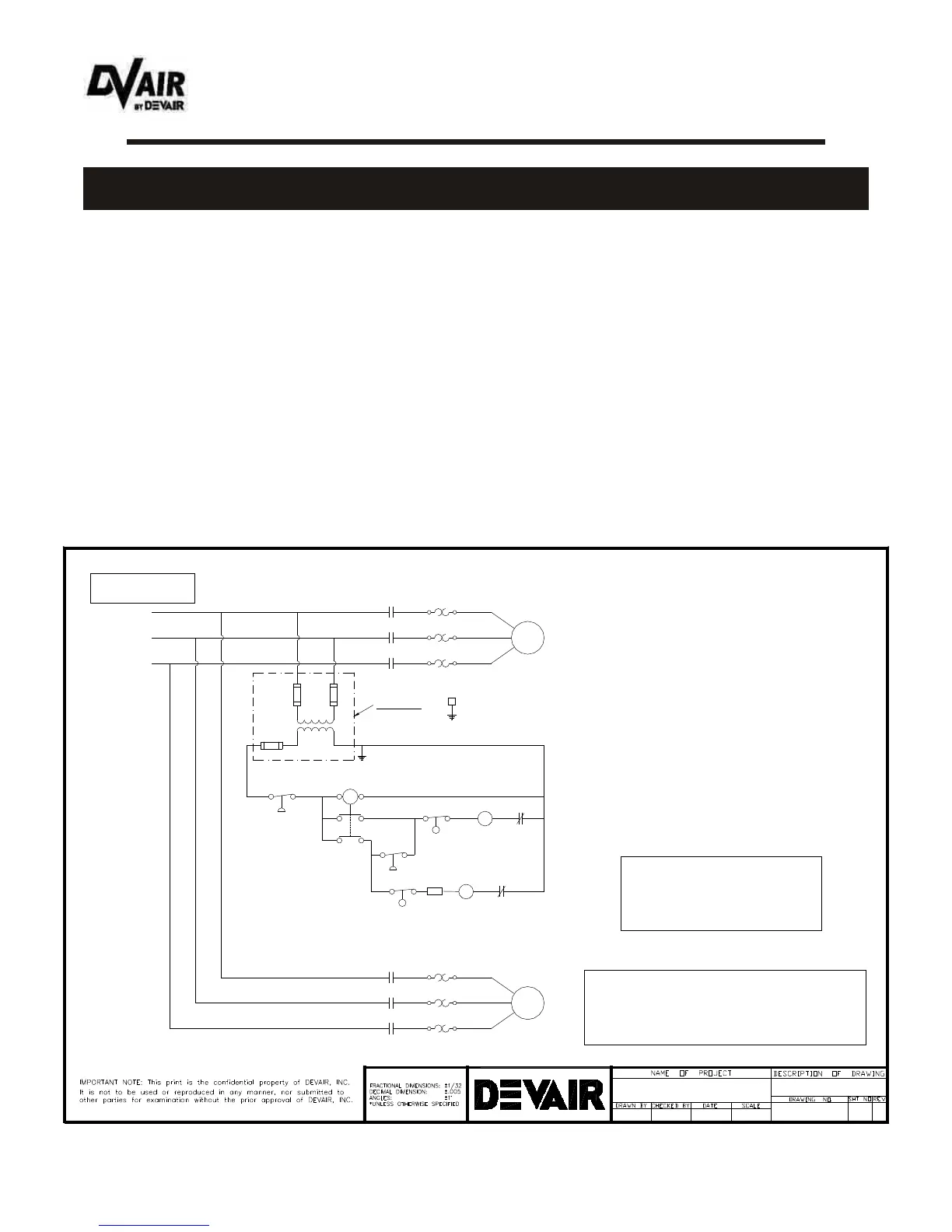
Accessories - Duplex Alternator Relays
What is the purpose of an Alternator Relay ?
An Alternator Relay is used with a Duplex Compressor Unit, namely a Unit with two Pumps and two
Motors on one large Tank. Coupled with two Magnetic Starters, the Alternator Relay allows the Pumps
to alternate back and forth. This is necessary to spread the compressed air load over the two Pumps.
Naming the Pump and Motor assemblies on the Tank as being Unit #1 and Unit #2 allows the
alternating to take place. The ‘Lead Pressure Switch’ (or ‘PS1’) regulates the Units to start, and is
therefore set at the maximum pressure setting. (In smaller Compressors, this is generally the Switch
with the Unloader.) The ‘Lag Pressure Switch’ (or ‘PS2’) is set at 10 psi less than the Lead Switch, and
will bring the second Unit on only if the pressure in the Tank goes below that of the ‘cut-in’ pressure of
‘PS2’. (For example, this will occur when the Unit is started at 0 psi in the Tank.)
Shown below is a typical schematic for a Duplex Unit c/w (2) Magnetic Starters and Alternator Relay.
- 18 -



 
 
 















 
 
 
 
 
 
 

 





























HDI-01
Mar ‘07
Distributed by: CENTRAIR Air Systems & Supplies, 68 Hooper Rd., Unit 5, Barrie, ON L4N 8Z9
Phone: 705-722-5747 Fax: 705-722-5458 sales@centrair.ca www.centrair.ca