EasyManua.ls Logo

Doohan iLark - Page 44

Doohan iLark
50 pages
Print Icon
To Next Page IconTo Next Page
To Next Page IconTo Next Page
To Previous Page IconTo Previous Page
To Previous Page IconTo Previous Page
Loading...
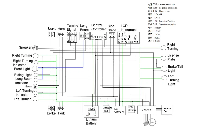
11. DOT basic version Circuit Diagram

Related product manuals