EasyManua.ls Logo

Eberline ESP-1 - Page 85

Default Icon
96 pages
Print Icon
To Next Page IconTo Next Page
To Next Page IconTo Next Page
To Previous Page IconTo Previous Page
To Previous Page IconTo Previous Page
Loading...
SCALER
MODE
SELECT
UNITS
TO
INTEGRATE:
“EVENTS”
FOR
CNTS
*1
“RATE
METER
UNITS”
FOR
CNTS
*CC
SCALER
ALARM
PARAMETER
=
“SCALER
ALM
SET”
.PARAMETER
(Figure
7-12)
COUNT
TIME
ΡΑΒΑΜΕΤΕΗ
=
"COUNT
TIME"
PARAMETER
(Figure
7-12)
DISPLAY:
“CNT
FOR
(CNT
TIME)"
““RESET'
TO
START"
KEYPAD
ENTRY
?
YES
SCALER
MODE
COUNT
TIME
INQUIRY/CAL
(Figure
7-10)
INTEGRATE
=
0
START
TIMING
DISPLAY
TIME
LEFT
AND
INTEGRATED
VALUE
RESET
PRESSED
3
MODE
PRESSED
2
INQUIRY/CAL
(Figure
7-10)
COUNT
COMPLETE
?
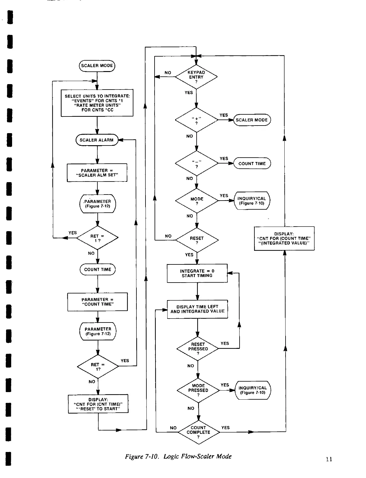
Figure
7-10.
Logic
Flow-Scaler
Mode
DISPLAY:
“CNT
FOR
(COUNT
TIME”
“(INTEGRATED
VALUE)”
11

Related product manuals