EasyManua.ls Logo

Edwards GXS 250/2600 - Figure 63 Dry Pump Clean Flow Chart

Edwards GXS 250/2600
180 pages
To Next Page IconTo Next Page
To Next Page IconTo Next Page
To Previous Page IconTo Previous Page
To Previous Page IconTo Previous Page
Loading...
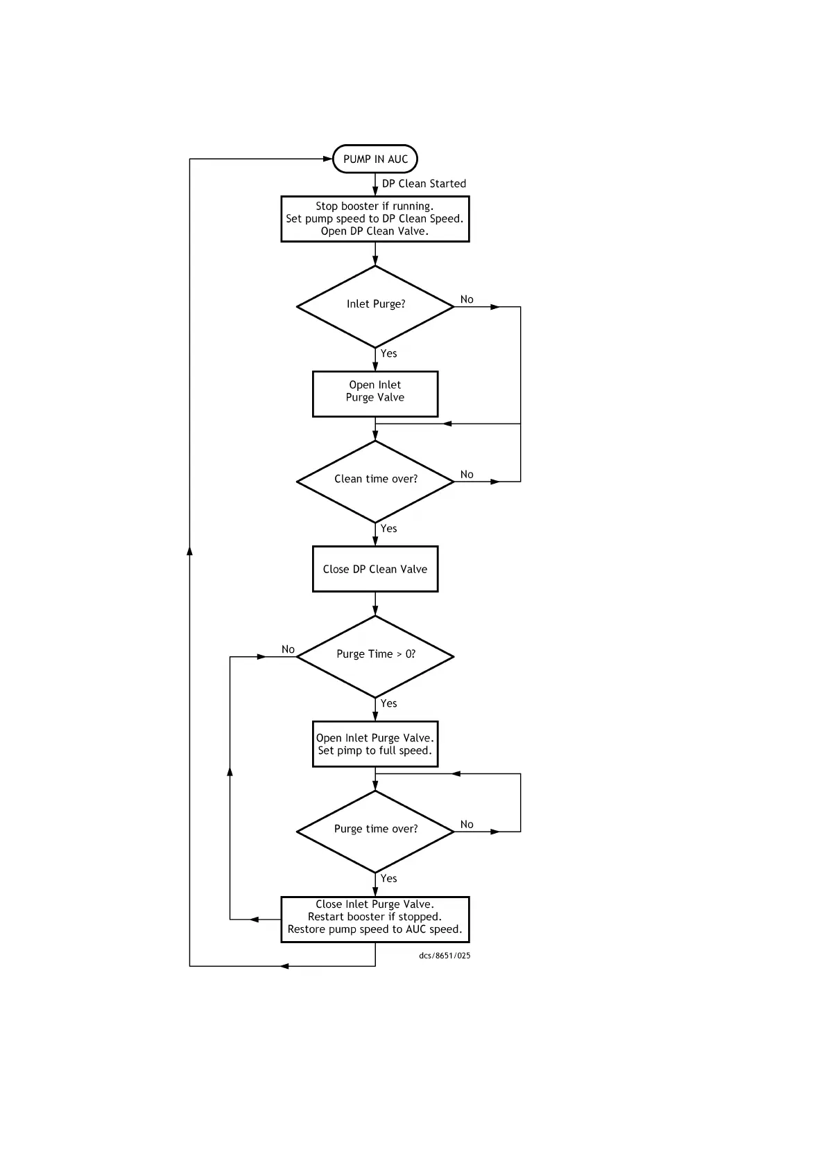
Figure 63 Dry pump clean ow chart
The following menus are used by the PDT to congure the dry pump clean:
Page 142
M58800880_H - Pump display terminal

Table of Contents

Related product manuals