EasyManua.ls Logo

Edwards GXS 450/4200 - Allow a Pump to Go On-Process with a Warning; Warm Soft Start; How to Configure the Booster Pump Behaviour; Setting the Booster to Manual Operation

Edwards GXS 450/4200
180 pages
To Next Page IconTo Next Page
To Next Page IconTo Next Page
To Previous Page IconTo Previous Page
To Previous Page IconTo Previous Page
Loading...
Note:
Systems with the light
duty gas module do not have inlet purge so it is not possible to
use this feature.
9.6.7 Allow a pump to go on-process with a warning
By default a pump is prevented from going onprocess if a warning is present. This can
be disabled using the Warn onprocess menu item which can be found by going to the
Setup menu and selecng the Set sequences menu.
9.6.8 Warm so start
This enables a feature where, once warmedup to go onprocess, the pump is returned
to the oprocess speed for a congurable me ("WrmSStartTime") before it goes on
process.
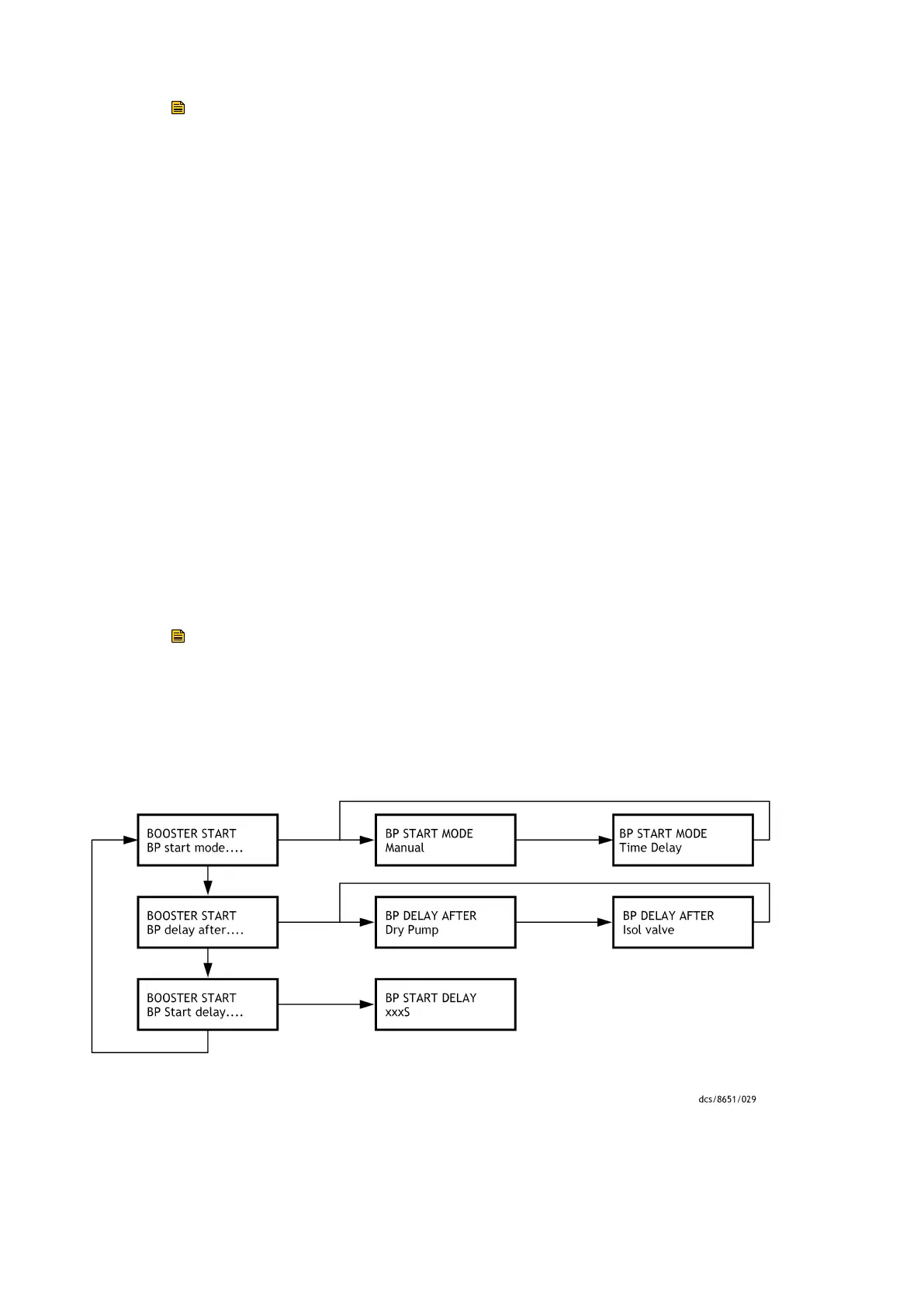
9.7 How to congure the booster pump behaviour
By default the booster pump starts a set me aer the dry pump starts. The booster
stops at the same me as the dry pump.
It is possible to change the behaviour of the booster pump so that it can be controlled
manually or so that the me delay can be changed or that it starts aer the inlet
isolaon valve is open.
Note:
A pump with a tool interface can control the booster independently. Refer to Conguring
the channel 2 input on page 157 for details on conguring this behaviour.
The following menus are used by the PDT to congure the booster:
Figure 59 Booster PDT menu conguraon items
9.7.1 Seng the booster to manual operaon
The booster can be set to manual mode using the BP Start mode menu item.
Page 137
M58800880_H - Pump display terminal

Table of Contents

Related product manuals