EasyManua.ls Logo

Elo TouchSystems Backpack - Page 20

Elo TouchSystems Backpack
38 pages
Print Icon
To Next Page IconTo Next Page
To Next Page IconTo Next Page
To Previous Page IconTo Previous Page
To Previous Page IconTo Previous Page
Loading...
UM600183 Rev. A, page 20 of 38
User Manual I-series 2.0
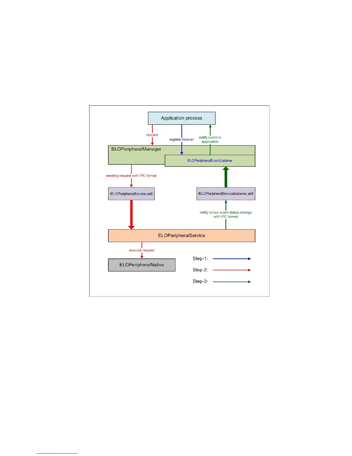
Figure 2-2. ELOPeripheralService