EasyManua.ls Logo

Elvox 837/OCT - Page 2

Elvox 837/OCT
12 pages
Print Icon
To Next Page IconTo Next Page
To Next Page IconTo Next Page
To Previous Page IconTo Previous Page
To Previous Page IconTo Previous Page
Loading...
2
R
C
3
24V
3W
A
5678
15P1
PRI
023
P2
7
6
5
8
B
3
4
E
S1
E
AS+B -B-B +B
D
4/5
SR
4
A
C
SD
6
5
2
3
1
6
1
3
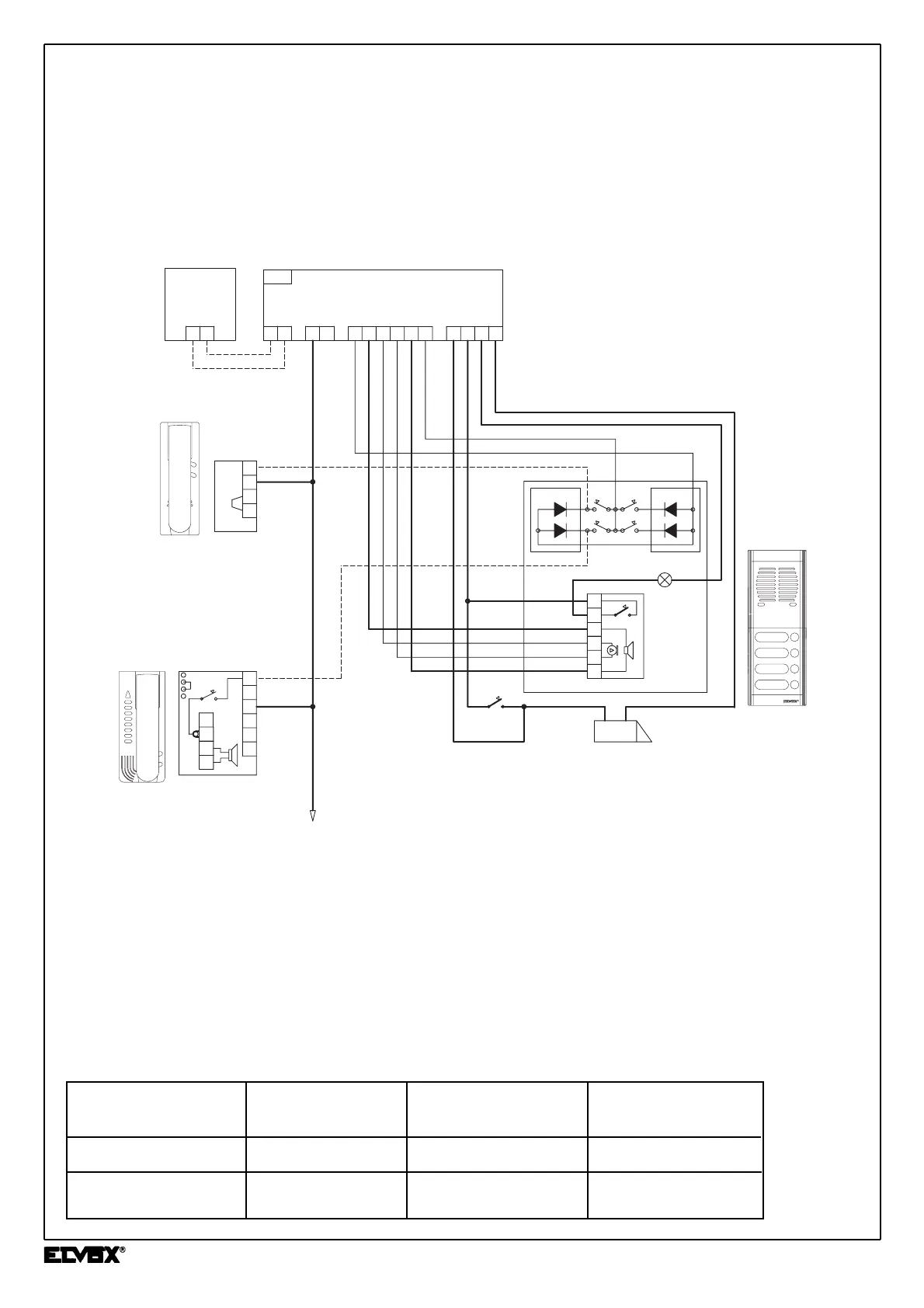
SCHEMA DI COLLEGAMENTO PORTIERE ELETTRICO UNIFILARE 1+n CON SEGRETO DI CONVERSAZIONE E BATTERIA IN TAMPONE
WIRING DIAGRAM FOR 2-WIRE (1+n) DOOR ENTRY SYSTEM WITH CONVERSATION PRIVACY AND EMERGENCY BATTERIE
SCHÉMA DES CONNEXIONS POUR PORTIER VIDÉO À DEUX FILS (1+n) AVEC SECRET DE CONVERSATION ET BATTERIE DE SECOURS
SCHALTPLAN FÜR 2-DRAHT (1+n) TÜRSPRECHANLAGE MIT MITHÖRSPERRE UND PUFFERBATTERIE
ESQUEMA DE CONEXIONADO PARA PORTERO ELÉCTRICO CON DOS HILOS
(1+n)
, SECRETO DE CONVERSACIÓN Y BATERÍA DE
RESERVA
ESQUEMA DE LIGAÇÃO PARA PORTEIRO ELÉCTRICO CON DOIS FIOS(1+n), SECRETO DE CONVERSAÇÃO E BATERIA DE RESERVA
Citofono - Phone
Poste - Haustelefon
Teléfono - Telefone
Art. 875/837 - 8873
* Art. 875/037 - 8877
ALIMENTATORE - POWER SUPPLY
ALIMENTATION - NETZGERÄT
ALIMENTADOR - Art. 837/OCT 30 VA
Rete - Network
Réseau - Netz
Red - Rede
Conduttori - Conductors
Conducteurs - Leitungslänge
Conductores - Condutores
fino a 200 m. - up to 200 m.
jusqu’à 200 m. - bis 200 m.
hasta 200 m. - até 200 m.
fino a 50 m. - up to 50 m.
jusqu’à 50 m. - bis 50 m.
hasta 50 m. - até 50 m.
fino a 100 m. - up to 100 m.
jusqu’à 100 m. - bis 100 m.
hasta 100 m. - até 100 m.
C - Serratura elettrica - Electric lock
Gâche électrique - Elektrisches Türschloß
Cerradura eléctrica - Trinco eléctrico 12V ~
D - Pulsante supplementare serratura
Additional push-button for lock
Poussoir supplémentaire gâche
Zusätzliche Türöffnertaste
Pulsador suplementario cerradura
Botão suplementar do trinco
E - Striscia diodi - Diode strip
Barrette de diodes - Diodenstreifen
Regleta con diodos - Tira com diodos
Art. 27/005 - 2/994
A - Targa con posto esterno
Entrance panel with speech unit
Plaque de rue avec poste externe
Klingeltableau mit Außenstelle
Placa con aparato externo
Botoneira com posto externo
serie PATAVIUM,
serie 8000, 8100, 1200, 3300
B - Posto esterno - Speech unit
Poste externe - Außenstelle
Aparato externo - Posto externo
Art. 930 - 930A
Batteria
Battery
Pile
Batterie
Batería
Bateria
Ni/Cd
12V 1,2Ah
* N.B.
L'impianto si può realizzare anche con citofoni Art.
875/037 - 8877 senza segreto di conversazione.
This installation may be carried out also with inter-
phones Art.875/037- 8877 without conversation privacy.
L'installation peut être réalisée aussi avec des postes
Art. 875/037-8877 sans secret de conversation.
Es können auch die Haustelefone Art. 875/037-8877
ohne Mithörsperre verwendet werden.
La instalación se puede realizar también con teléfonos
Art. 875/037-8877 sin secreto de conversación.
A instalação pode ser efectuada tambem com telefones
Art. 875/037-8877 sem segredo de conversação.
Sezione conduttori-Conductor section-Sections des conducteurs-Leiterdurchmesser-Secciones conductores-Secção condutores
DISEGNO N°
C2890R1
0 - 15 - (AS) - 3 - 5 - 8 - S1 0,5 mm
2
0,75 mm
2
1,5 mm
2
altri - others - autres
andere - otros - outros 0,25 mm
2
0,5 mm
2
1 mm
2
Citofono - Phone
Poste - Haustelefon
Teléfono - Telefone
Art. 6201
* Art. 6201 + Art. 6155

Related product manuals