EasyManua.ls Logo

Faber JELLING - Troubleshooting Guide

Faber JELLING
28 pages
Print Icon
To Next Page IconTo Next Page
To Next Page IconTo Next Page
To Previous Page IconTo Previous Page
To Previous Page IconTo Previous Page
Loading...
Installation manual Jelling
18 < < < <
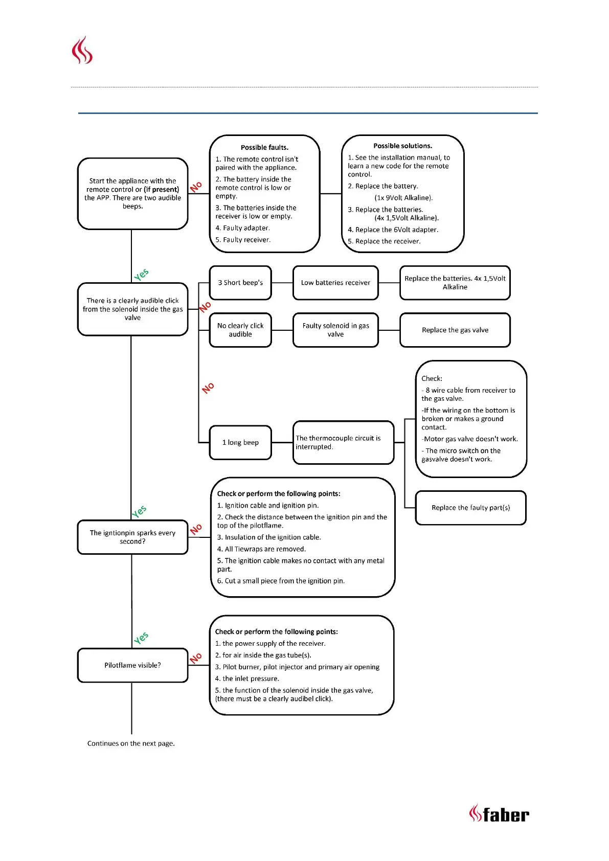
16 Troubleshooting guide

Other manuals for Faber JELLING

Related product manuals