EasyManua.ls Logo

Facom U.217AS - Page 35

Facom U.217AS
Print Icon
To Next Page IconTo Next Page
To Next Page IconTo Next Page
To Previous Page IconTo Previous Page
To Previous Page IconTo Previous Page
Loading...
35
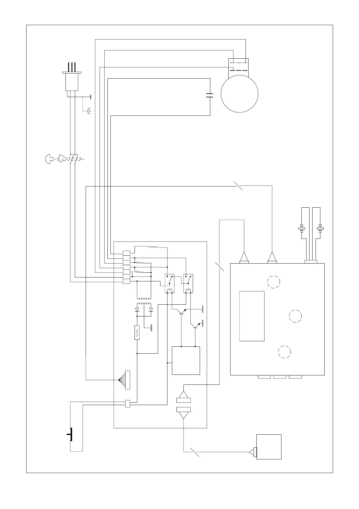
Carte unité centrale
Main unit board
UC-Karte
Carte Opto-électronique
Opto-electronic board
Opto-electronische Karte
Capteur Arrière
Rear Sensor
Sensor Hinten
Capteur Avant
Front Sensor
Sensor Vorne
Moteur
Motor
Motor
1
2
3
4
5
6
Embase secteur
avec filtre
Main connection
with filter
Netzanschlußbuchse
mit Filter
SAM
SIM
Interrupteur M/A
ON/OFF switch
Ein-/Ausschalter
Carter de roue
Wheel housing
Radkasten
Afficheur
Display
Anzeige
5
6
5
T.D.L
C 18µF
220V~
Déport
Rim distance
Abstand
Largeur
Rim width
Breite
Diamètre
Diameter
Durchmesser
SCHEMA ELECTRIQUE EQUILIBREUSE U.217A
U.217A WHEEL BALANCER SYSTEM DIAGRAM
SCHALTPLAN AUSWUCHTMASCHINE U.217A
J3
J1 J5
J4J2
C1
C2
M3
M1
L1
L2
M2
Marche
Frein