EasyManua.ls Logo

Flame FIRE - UNIVERSAL Algorithm

Flame FIRE
16 pages
Print Icon
To Next Page IconTo Next Page
To Next Page IconTo Next Page
To Previous Page IconTo Previous Page
To Previous Page IconTo Previous Page
Loading...
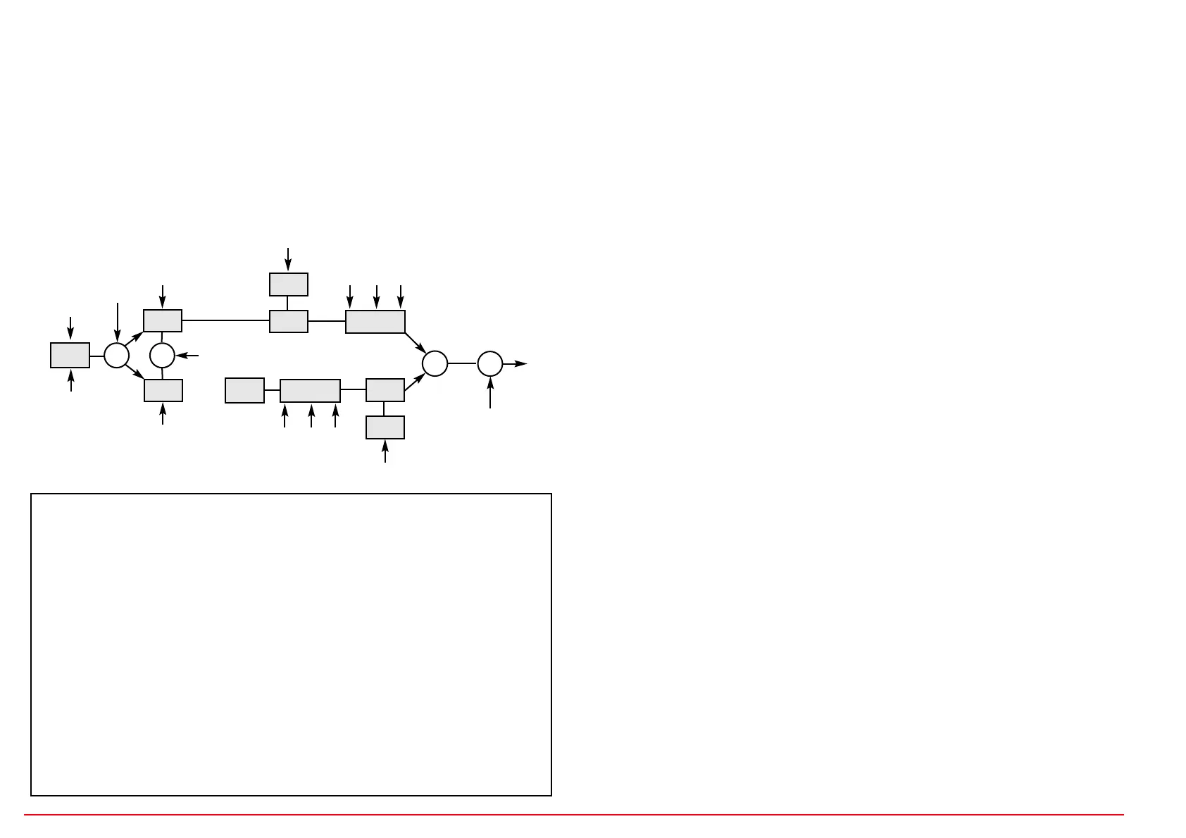
UNI: UNIVERSAL
This algorithm is mainly used for different snare or kick drum sounds. But noisy, filtered
sounds or dry, dark to light drum sounds can also be produced. With HOLD=0 the sound
can be held with the gate length (pressing a button).This instrument has the ability to be
played tonally over all notes via MIDI (like a monophonic synth voice).
PARAMETER
13
INSTRUMENT ALGORITHM
PAGE 1
level Volume
tuneM Tune Main Oscillator
tune2 Tune Oscillator 2
fmAmt FM Amount Oscillatoren
ptAtt Pitch Attack
ptDec Pitch Decay
ptAmt Pitch Amount
tnCut Tone Cutof Frequency
PAGE 2
tnRes Ton Resonance
LP Ton Filtertype
(LP/BP/HP/notch)
tnDec Ton Decay
hold 0=AR >0=AD Envelope
nsCut Noise Cutof Frequency
nsRes Noise Filter Resonance
LP Noise Filtertype
(LP/BP/HP/notch)
nsDec Noise Decay
Env
Pitch
Env
VCA
Osc1
Osc2
Env
noise
VCA
VCF
tuneM
ptAmt
ptAtt
tnDec
nsDec
type
nsRes nsCut
VCF
type
tnRes tnCut
Out
tune2
fmAmt
ptDec
Level
+
X
X
X