EasyManua.ls Logo

FLY EZZY - Peripheral Interfaces and Circuits

FLY EZZY
37 pages
Print Icon
To Next Page IconTo Next Page
To Next Page IconTo Next Page
To Previous Page IconTo Previous Page
To Previous Page IconTo Previous Page
Loading...
.
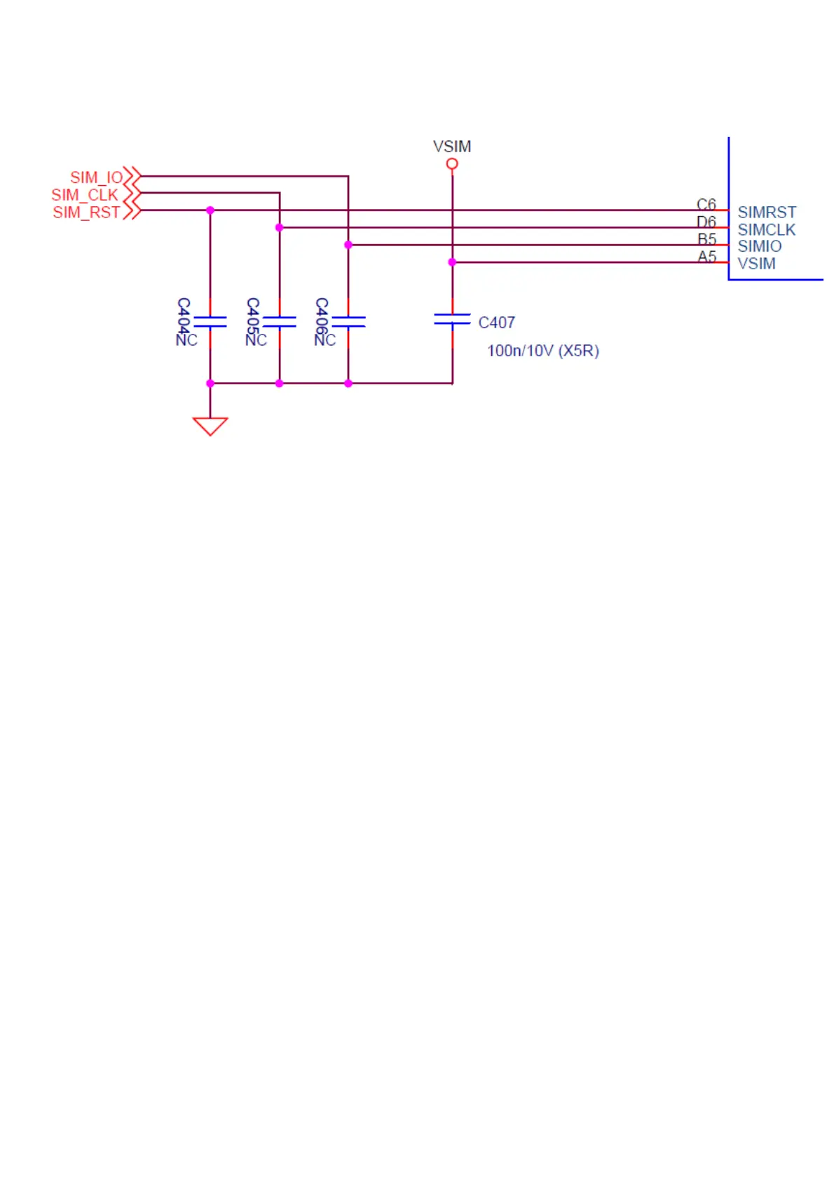
3.2.3 SIM interface
SIM interface circuit
The power management chip supply the interface between the SIM card and baseband chip, the
Key signal is: SIM_CLK (the clock signal), SIM_RST (the reset signal), SIM_I/O (I/O signal),
VSIM (SIM power supply).
3.2.4 Principle of audio frequency circuit
The Audio Frequency (AF) circuit includes three parts: RECEIVER and SPEAKERs, HANDSET
MIC, ERAPHONE and HANDFREE MIC.
There are 4 speakers; each speaker is drove by an AF amplifier. The baseband chip sends the AF
Signal to the AF amplifier though MP3_OUT port. After the AF signal is amplified, it goes to the
Speaker. The RECIEVER is drove by the baseband chip directly. As an electrets tone arm, the MIC
Needs power support when working. The MICBIASP/N port of the baseband chip supports bias
Voltage for Mic. The EARPHONE port of the FLY EZZY is dual-used with the USB port. For more details
Please refer to “communication ports” in later part.

Related product manuals