EasyManua.ls Logo

Friedrich CP08F10 - Page 21

Friedrich CP08F10
29 pages
Print Icon
To Next Page IconTo Next Page
To Next Page IconTo Next Page
To Previous Page IconTo Previous Page
To Previous Page IconTo Previous Page
Loading...
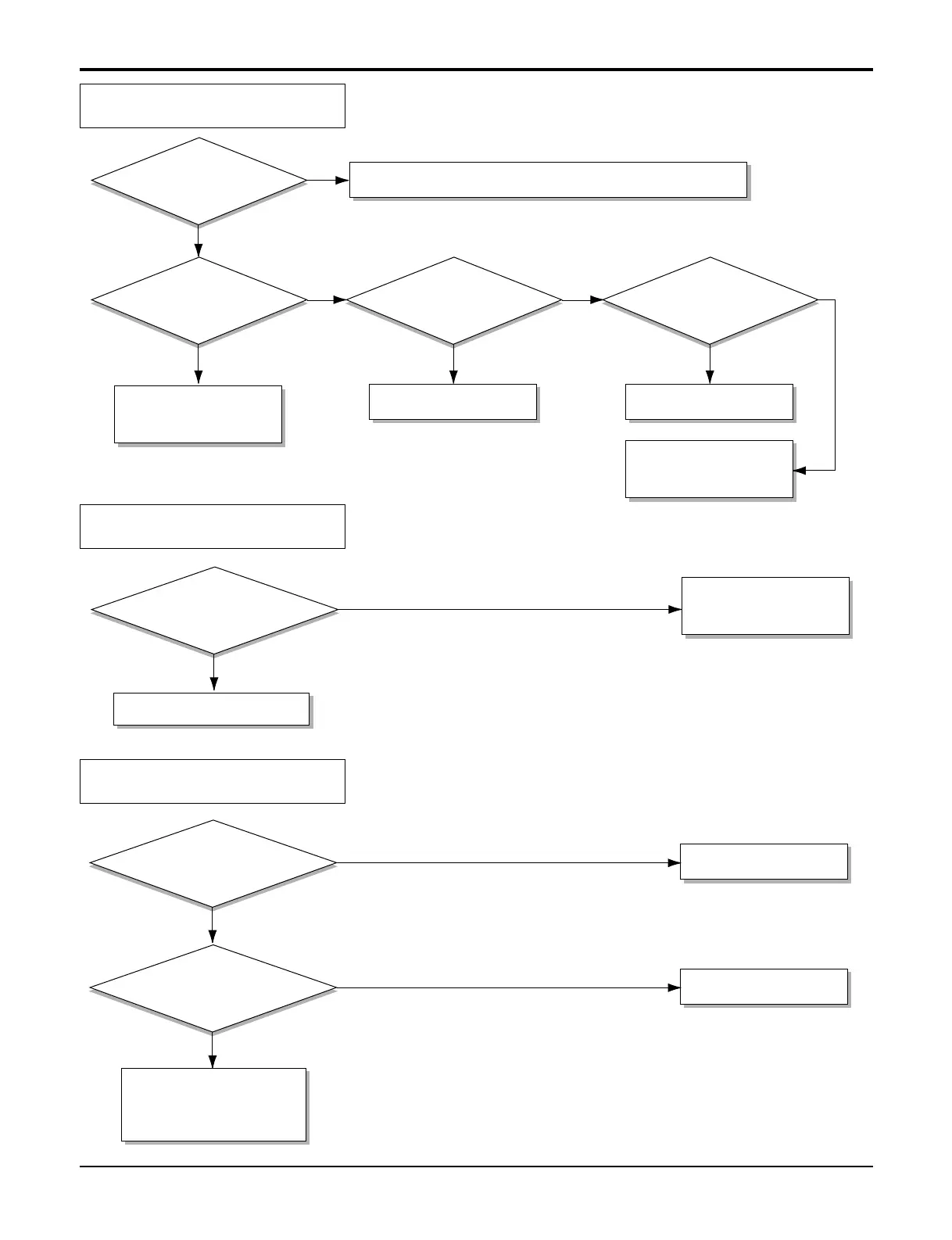
Troubleshooting Guide
Is Temp.
setting set lower than Room
Temp.-0.5°C?
Is the voltage No.10
of IC01M 0V?
• Exchange IC01M.
Set the Temp. setting to lower Temp.
• Wait 3 Minutes
Is the Unit for 3 minutes
delay?
• Exchange MAIN
P.W.B Ass'y.
Is the voltage N0.7 of
IC01M DC 5V?
• Check the RY-COMP.
• Check the wiring
Diagram.
NO
NO
NO NO
YES
YES
YES
YES
Possible Trouble 2
The compressor does not operate.
Is the wire connection of
RY-COMP all right?
• Check the RY-COMP.
• Connect LEAD Wire to
RY-COMP again.
NO
YES
Possible Trouble 3
The compressor always operate.
• Exchange IC01M.
• Exchange IC01M.
Is the voltage NO.1 or 4
of IC01M DC 5V?
Is the voltage NO.13 or 16
of IC01M 0V?
• Check the RY-Hi or
RY-Lo.
Check the wiring diagram.
NO
NO
YES
YES
Possible Trouble 4
Fan does not operate.
21 Room Air Conditioner