EasyManua.ls Logo

Fujitsu ARTG60LHTA

Fujitsu ARTG60LHTA
30 pages
To Next Page IconTo Next Page
To Next Page IconTo Next Page
To Previous Page IconTo Previous Page
To Previous Page IconTo Previous Page
Loading...
C505
0.1
<B>
15V
PC500
PS2561L-1-V
PC502
PS2561L-1-V
PC501
PS2561L-1-V
PC530
PS2561L-1-V
C535
0.1
<B>
15V-2
PC532
PS2561L-1-V
PC531
PS2561L-1-V
T600
ZTF-0417B
C609
47p
<DEA>
PC601
PS2561L-1-V
4
3
2
1
4
3
2
1
1
2
3
4
4
3
2
1
1
2
3
4
1
2
3
4
1
2
3
4
R250
4.7k
<1/10W>
R251
330
<1/10W>
R540, R542
1.5k <1/10W> x 2
R500 - R502
220k <1/3W>
1% x 3
R503, R504
10k <1/10W>
1% x 2
340V
15V
R506
10k <1/10W>
1%
R507
4.7k <1/10W>
1%
R505
1.5k
<1/10W>
C501
0.01
<B>
C504
0.01
<B>
R510, R512
1.5k <1/10W> x 2
L500
BL02Rn1
C502
0.1
<B>
C503
10/
50V
+
D501
PTZ24B
5V-2
+
C250
4.7/
50V
R260
4.7k
<1/10W>
R261
330
<1/10W>
12V
5V
R207
10k <1/10W>
1%
R204
10k <1/10W>
1%
C202
10/
50V
+
C205
1.0
<B>
I C200
TL431 I LP
R200
2.7k
<1/10W>
L200
BL02Rn2
+
R208
10k
<1/4W>
C210
100/
25V
+
C207
470/
25V
15V-2
F201
1.1A
- 16V
<SmDC>
18V15V
+
+
D601
1SS355
I C600
TO
P254PN
I C601
BAJ5CC0T
+
C602
0.1
<B>
R604
6.8
<1/4W>
C601
47/
35V
C603
10/
50V
C604
0.1
<B>
C605
0.1
<B>
R606
270
<1/4W>
D603
RF101L2S
L601
BLm31PG121
C606
100/
50V
R607
150k
<2W>
R608, R609
22 <1/4W>
x 2
D602
UF4007
C608
0.01
<ECQE>
R600 - R603
1.0M <1/4W>
x 4
+
340V
C600
100/
450V
F600
250V 3.15A
FH600 FH601
TP00351-31 x 2
D600
30PDA60-FA
3
340V-2
15V-2
R530 - R532
220k <1/3W>
1% x 3
R533, R534
10k <1/10W>
1% x 2
R546
220k
<2W>
R547
220k
<2W>
D1
D2
+
C533
10/
50V
C532
0.1
<B>
L530
BL02Rn1
D531
PTZ24B
R541
10k
<1/10W>
1%
R538
9.1k
<1/10W>
1%
R539
6.8k
<1/4W>
R543
4.7k
<1/10W>
C534
0.01
<B>
C531
0.01
<B>
R535
1.5k
<1/10W>
R536
10k <1/10W>
1%
R537
4.7k <1/10W>
1%
I C530-2
BA2903F
I C530-1
BA2903F
I C530-3
BA2903F
-
+
-
+
5
6
7
3
2
1
8
4
VCC
G/V
-
+
-
+
5
6
7
3
2
1
8
4
VCC
G/V
I C500-2
BA2903F
I C500-1
BA2903F
I C500-3
BA2903F
R511
10k
<1/10W>
1%
R508
9.1k
<1/10W>
1%
R509
6.8k
<1/4W>
R513
4.7k
<1/10W>
A2
R210
820
<1/4W>
C213
22
<B>
+
C212
470/
25V
L201
2.2uF
<LQH3C>
R206
10k
<1/10W>
1%
R205
100
<1/10W>
+
D200
RF101L2S
R203
270
<1/4W>
C208
1.0
<B>
C206
470/
25V
L203
BLm31PG121
L202
BLm31PG121
D201
RF601T2D
1
3
2
19
18
14
13
12
10
9
7
5
3
2
1 3 2
VCC
GND
OUT
+
C539
0.1
<B>
C540
0.1
<B>
D533
1SS355
I C531
BAJ5CC0T
C541
10/
50V
+
L531
BLm31PG121
D532
RF101L2S
C538
150/
35V
D1
R
1
32
VCC
GND
OUT
5
4
3
2
1
CN200
1971032-5
WHITE
5
4
3
2
1
6
7
8
CN250
1971032-8
WHITE
6
4
3
2
1
6
4
3
2
1
W531
N I N2
VIOLET
W530
P I N2
ORANGE
W501
N I N1
BLUE
W500
P I N1
YELLOW
CN500
B5P6-VH-B
WHITE
CN530
B5P6-VH-B-C
BLACK
A
1
REF
3
C
2
A
8
7
6
5
4
2
1
D
C
M
S
S
S
S
DC OUT
A1
DC FAN 1
DC FAN 2
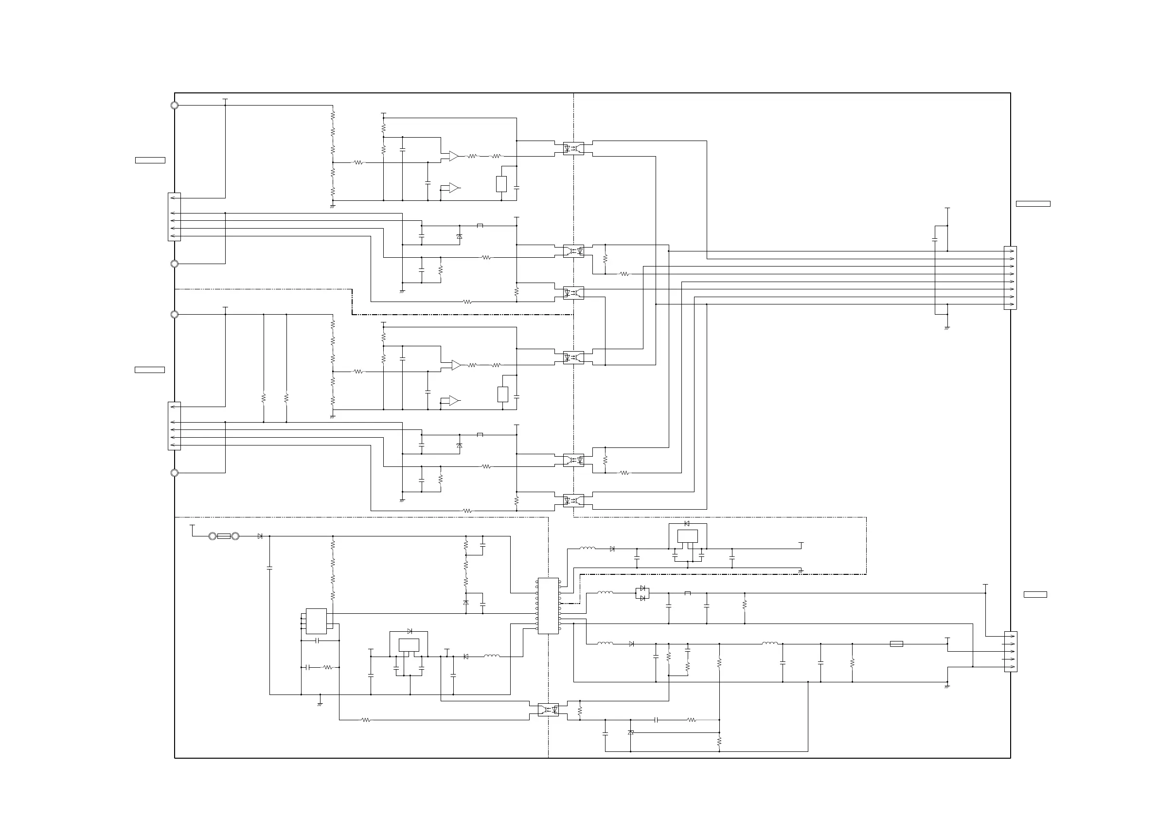
MAIN PCB
INDOOR UNIT
POWER SUPPLY PCB
K09AR-0900HSE-P0
2012.04.13 8

Other manuals for Fujitsu ARTG60LHTA

Related product manuals