EasyManua.ls Logo

GE PTS22 - Refrigerator Not Responding Troubleshooting

GE PTS22
55 pages
Print Icon
To Next Page IconTo Next Page
To Next Page IconTo Next Page
To Previous Page IconTo Previous Page
To Previous Page IconTo Previous Page
Loading...
– 51 –
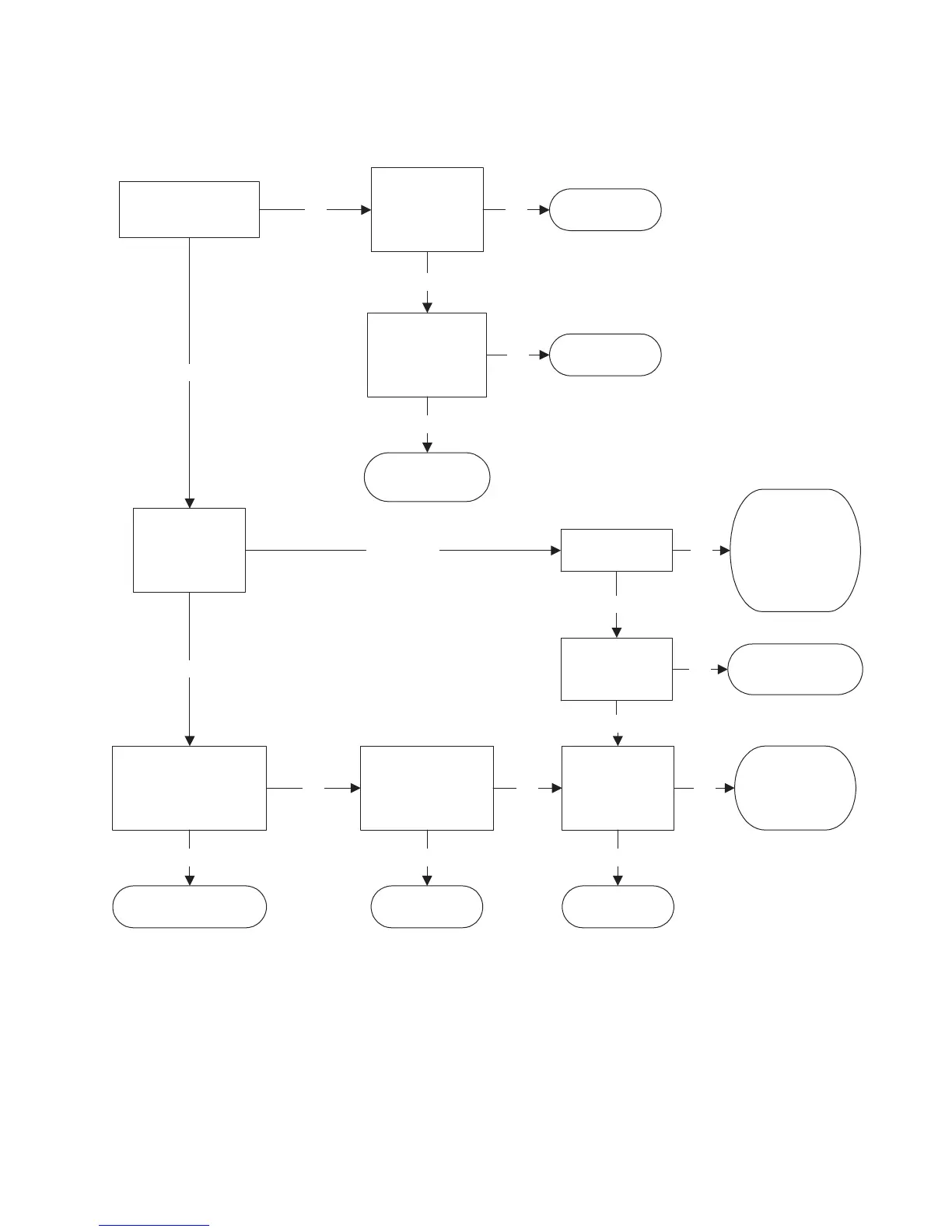
Refrigerator Not Responding
Are interior lights on?
Check house
supply voltage.
120 VAC present?
NO
House wiring
problem.
NO
Check for 120 VAC
at 6-pin connector
on rear of unit.
120 VAC present?
YES
Repair or replace
power cord.
NO
Repair wiring
connections at 6-pin
connector.
YES
Unplug J2 connector from
main control board.
Check for 12 VDC at
control board pins J2-3 to
J2-8. Is voltage present?
Short in fan motor circuit.
Go to fan flowchart.
Replace main
control board.
Unplug (temperature
control).
Does refrigerator
start?
Replace encoder
board.
Verify freezer
thermistor is within
proper range.
Is the resistance
within range?
Check wiring
connections. If
wiring is OK, replace
thermistor.
YES
YES
NO
YES
NO
YES
NO
Does unit have
encoder or touch
panel?
Is touch panel lit?Touch Panel
Can touch panel
be set to 5 and 5?
YES
YES
Check for 12 VDC at
J4-2 to 3. If no
voltage, check wiring.
If wiring OK, replace
touch panel.
NO
Membrane, touch
panel, or wiring.
NOEncoder

Related product manuals