EasyManua.ls Logo

GE PYE23KS

GE PYE23KS
91 pages
To Next Page IconTo Next Page
To Next Page IconTo Next Page
To Previous Page IconTo Previous Page
To Previous Page IconTo Previous Page
Loading...
– 88 –
J4-16
J3-18
J3-12
J4-8
J3-5
J3-6
J3-11
J3-14
J3-1
J3-3
J3-4
J3-13
J3-9
J3-19
J3-20
J3-8
J3-17
J4-1
J4-4
J5-3
J5-4
J3-7
J5-1
J5-2
J4-6
J4-2
J4-7
J4-3
J4-9
ORANGE
BROWN
AUGER
WATER VALVES
IM
DISP
ICE
MAKER
ORANGE
BROWN
BEIGE
GREY/WHITE
GREY
PURPLE RAKE MOTOR
AQUA
I/M MOLD BODY HEATER
ORANGE
ORANGE
RED/ORANGE
WHITEI/M THERMISTER SIGNAL/+5V
WHITE/RED
ARM
RAKE
SENSOR ENABLE
WHITE/BLACK
BLACK/RED
BLUE
BROWN
ICE BOX
THERM
YELLOW/BLACK
YELLOW/RED
LEDS
ULTRA SONIC
LOWER
ULTRA SONIC
UPPER
PADDLE
GREY (4x)
GREY (2x)
RED
BLACK
DISPENSER BOARD
RED/BLACKRED/BLACK
BLACK/PINK BLACK/PINK
BLUE
BLUE
WHITE/GREY
BLUE/GREEN
RED
RED
BLACK
BLACK
PINK
PINK/YELLOW
BLACK/
ORANGE
BLACK/GREY
BLACK
/BROWN
PINK/GREY
PINK/BROWN
ICE BOX
MULLION
RECESS
FILL TUBE
BLACK/GREEN
DUCT
DOOR
PINK/GREEN
FLOW
METER
BLACK/GREEN
BLACK
WHITE/YELLOW
RED/WHITE
TO CABINET DC
CONNECTIONS
BROWN/WHITE
BEIGE/BLACK
ORANGE/BROWN
BLACK/GREEN
J3-15
TO CABINET AC
CONNECTIONS
DC
AC
WHITE/GREY
BROWN/WHITE
SPEAKER
J7-1
J7-2
J4
J5
GREY (2x)
J3
J4-3
J4-1
J2-4
J2-6
J2-2
J2-5
(120V DC)
INTERLOCKED AC
NON-INTERLOCKED AC
DOOR BOARD
(IN TOP CAP)
BLACK
AUTO
FILL
SHIELD
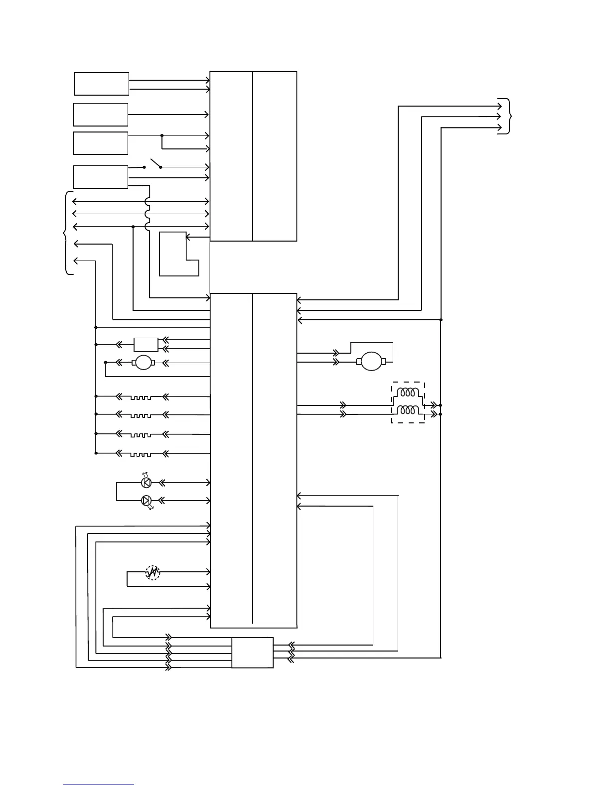
Dispenser and Door Boards - Pro le Models
(Continued next page)

Other manuals for GE PYE23KS

Related product manuals