EasyManua.ls Logo

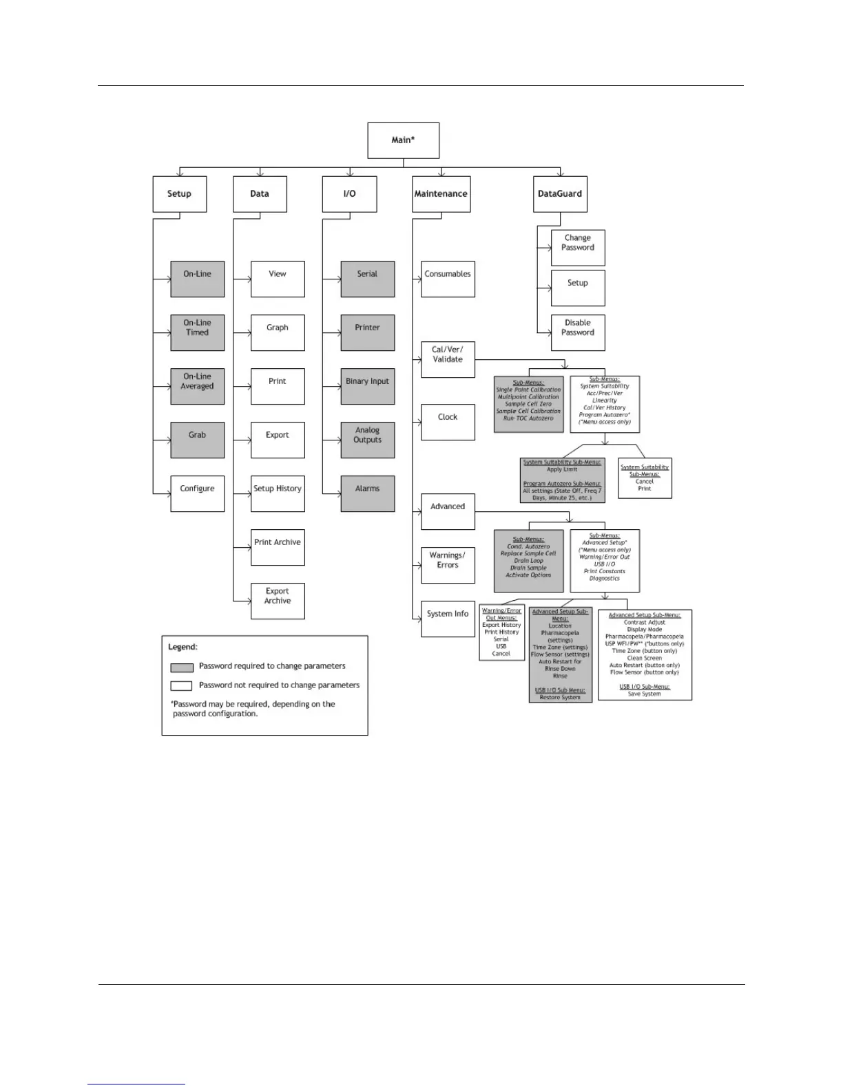
GE Sievers 500 RL - Figure 22 Menu Map - Menu Lockout off (Requires Calibration Passwords)

GE Sievers 500 RL
186 pages
To Next Page IconTo Next Page
To Next Page IconTo Next Page
To Previous Page IconTo Previous Page
To Previous Page IconTo Previous Page
Loading...
GE Analytical Instruments ©2010 102 of 226 DLM 74001-04 Rev. A
Chapter 5: Password Protection and DataGuard
Figure 22: Menu Map — Menu Lockout Off (Requires Calibration Passwords)

Table of Contents

Related product manuals