EasyManua.ls Logo

Gree GUD85W/NhA-T - “PF” Electric Box Sensor Error

Gree GUD85W/NhA-T
224 pages
To Next Page IconTo Next Page
To Next Page IconTo Next Page
To Previous Page IconTo Previous Page
To Previous Page IconTo Previous Page
Loading...
GREE U-Match 5 SERIES UNIT SERVICE MANUAL
70
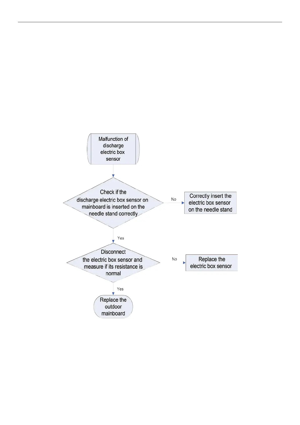
3.4.16 “PF” Electric Box Sensor Error
Error display: ODU mainboard, IDU wired controller PF
Error judgment condition and method:
Sample the AD value of temperature sensor through temperature sensor detecting circuit and judge the
range of AD value, If the sampling AD value exceeds upper limit and lower limit in 5 seconds continuously, report
the error.
Possible reason:
■Poor contact between temperature sensor and terminal in mainboard interface
■Temperature sensor is abnormal
■Detecting circuit is abnormal
Troubleshooting:
Note:
Please refer to Appendix 1 for the relation between temperature and resistance of temperature sensor.

Table of Contents

Other manuals for Gree GUD85W/NhA-T

Related product manuals